-
行业资讯
INDUSTRY INFORMATION
【导读】
平衡计分卡和目标管理都是HR与管理者耳熟能详的绩效工具,但在实操中常被混用,甚至被简单理解为“KPI的不同写法”。围绕“平衡计分卡和目标管理有什么区别”这一长尾问题,本文从管理哲学、战略关联、评价维度、协同方式、管理周期、实施难度等8个方面进行系统对比,并给出不同发展阶段企业的选型与组合路径,适合企业HR、业务负责人及绩效项目负责人参考。
在很多企业里,绩效项目的开场往往是这样一句话:“我们要上一个先进的绩效工具,是做平衡计分卡,还是做目标管理(MBO)?”
讨论一圈下来,有人认为平衡计分卡更“高级”、更“战略”;也有人坚持目标管理更落地、更“接地气”。更常见的情况是:文件里写着“目标管理+KPI+平衡计分卡”,但员工实际感知只是“月底被打分、年底看奖金”。
从笔者接触的案例看,不少企业的困惑根源不在于工具本身,而在于 没有搞清楚:这两套方法到底解决什么问题、适合什么场景、能否组合使用。
下面,围绕“平衡计分卡和目标管理有什么区别”这一个问题,展开系统分析。
一、平衡计分卡与目标管理:概念、背景与适用场景
先厘清两个工具分别是什么、各自诞生在怎样的管理语境中,是理解后续8点差异的基础。
1. 平衡计分卡:从战略到执行的“四个维度”
平衡计分卡(Balanced Scorecard,BSC)诞生于20世纪90年代,由卡普兰和诺顿提出。它本质上是一个 “战略落地的管理框架”,而不仅仅是一套考核表。
核心特征可以概括为三点:
- 以战略为起点:所有目标和指标,都必须源自企业的愿景与战略主题,而不是从部门日常工作“罗列出来”。
- 四个维度平衡:
- 财务
- 客户
- 内部业务流程
- 学习与成长
通过这四个视角,把“结果指标”和“驱动指标”串成因果链:
人与能力 → 流程与效率 → 客户体验 → 财务结果。
- 既是评价工具,也是沟通工具:通过战略地图、指标卡等形式,让不同层级、不同部门对“公司想要什么”形成共识。
从实践看,平衡计分卡更适合:
- 已经有较清晰战略,希望解决“战略难落地”的中大型企业;
- 业务相对复杂,需要跨部门协同的大型组织或事业部;
- 想从“只看财务KPI”升级到“财务+客户+流程+能力”的多维度管理。
图片:关于平衡计分卡四个维度和战略地图关系的展示
可以想象一张图:顶部是公司愿景和核心战略,往下是四个层面的若干战略目标,再往下是每个目标对应的衡量指标与行动举措,层层分解到部门和个人。
2. 目标管理:从德鲁克到中国企业实践
目标管理(Management by Objectives,MBO)由德鲁克在上世纪50年代提出,最初的出发点是:
通过“共同制定清晰目标+定期回顾”,让员工自我管理,实现组织和个人目标一致。
其经典要素包括:
- 目标由上下级协商制定,而不是单向“摊派”;
- 目标尽量可量化、可检验;
- 管理者在周期中对下属进行持续指导,而不仅在期末“打分”;
- 绩效循环强调四个环节:
明确目标 → 动态指导 → 期末考核 → 激励与改进。
在中国企业中,目标管理往往被“简化”为:
- 年初或季度签订目标责任书;
- 期中沟通较弱,期末集中评定;
- 与绩效奖金直接挂钩。
它更适合:
- 规模不大、结构较扁平的企业;
- 目标相对清晰、结果较易量化的岗位或团队;
- 需要快速上手一套“能用”的绩效管理方法的企业。
表格:平衡计分卡与目标管理基础特征对比分析
表格:两种工具的基础画像
| 维度 | 平衡计分卡(BSC) | 目标管理(MBO) |
|---|---|---|
| 核心出发点 | 战略落地、长期价值创造 | 目标清晰、结果负责 |
| 典型结构 | 战略地图 + 四个维度 + 指标体系 | 目标责任书 + 指标/任务清单 |
| 关注范围 | 组织整体 + 业务单元 + 关键岗位 | 部门/岗位层面为主 |
| 指标维度 | 财务、客户、流程、学习与成长 | 以结果指标为主,辅以少量过程指标 |
| 管理重点 | 战略牵引 + 因果链条 + 协同 | 结果达成 + 员工承诺 |
| 典型适用场景 | 中大型企业、需强化战略执行与协同 | 中小企业或职能线团队,任务清晰 |
| 对管理基础的要求 | 较高:战略清晰、流程相对规范 | 相对较低,重点是目标清晰与沟通机制 |
| 常见风险 | 设计过复杂、指标过多,变成“填表工程” | 目标碎片化,与战略脱节,变成“考核工具” |
二、平衡计分卡和目标管理有什么区别?8点全面对比
从智库研究和实践项目看,两者的主要差异可以浓缩为 8个关键维度。不是谁“更先进”,而是解决的问题不同。
1. 管理哲学:战略执行平台 vs 目标契约工具
核心结论:平衡计分卡是“战略执行平台”,目标管理更像“目标契约与沟通工具”。
- 在平衡计分卡逻辑中:
企业先回答“我们要成为一家什么样的公司”“未来3–5年最重要的战略主题是什么”,再把这些战略主题拆解成财务、客户、流程、能力等维度的目标和指标。
哲学核心:先有战略,再谈目标与考核。 - 在目标管理逻辑中:
关注点更贴近岗位和部门:今年销售额要做到多少?库存周转要控制在什么水平?客服投诉率要降到多少?
目标与企业总体方向有关,但实践中很容易演变为“上面对下的年度业绩任务+员工个人目标承诺”。
哲学核心:通过清晰目标与结果责任,促进自我管理。
风险提示:
- 若企业连清晰战略都没有,却贸然“上平衡计分卡”,往往会把“日常KPI”包装成四个维度,结果只是换了个表头。
- 若企业环境已高度动态,仅靠年初的MBO目标,很难在一年内持续修正方向,容易与市场变化脱节。
小结:当你问“平衡计分卡和目标管理有什么区别”时,第一层区别就是:
一个从“战略执行”看绩效,一个从“目标契约与管理循环”看绩效。
2. 目标来源:自上而下的战略地图 vs 上下协商的业绩清单
核心结论:平衡计分卡强调“自上而下”的战略分解,目标管理更强调“上下协商”的目标约定。
- 在平衡计分卡中:
- 起点是公司层面的战略地图:有哪些战略主题(如成本领先、客户亲密、创新驱动等);
- 再到事业部/职能部门的战略支撑目标;
- 最后才落到部门和个人指标。
这一过程强调:纵向对齐与横向协同,每一个目标都能在战略地图上找到“来处”和“去向”。
- 在目标管理中:
- 通常是上级给出一个业绩范围或方向;
- 与下级沟通、协商,确定最终目标与评估标准;
- 员工对目标形成个人承诺。
这一过程强调:参与感、自主性与达成意愿。
实践中常见的偏差:
- 平衡计分卡做成了“从部门日常工作罗列指标”,反而没有真正从战略出发;
- 目标管理被简化为“领导拍板目标”,缺少协商,员工只是被动签字。
3. 评价维度:四个平衡视角 vs 若干关键成果指标
核心结论:平衡计分卡天然是多维度平衡,目标管理在实践中多是“少数几个关键结果指标”。
平衡计分卡的四个视角:
- 财务:收入、利润、现金流、成本结构等;
- 客户:满意度、复购率、市场份额、关键客户维系等;
- 内部流程:交付周期、一次合格率、流程效率等;
- 学习与成长:关键岗位胜任度、员工敬业度、能力梯队等。
它要求在设计时刻意思考:
如果只压财务指标,会不会透支客户与员工?如果只看流程效率,会不会牺牲创新?- 目标管理则不默认任何维度结构:
- 销售团队可能只有“销售额、毛利率”两个主要目标;
- 生产团队可能只有“产量、损耗率”两个目标;
- 很少有人会在MBO表中系统考虑“客户维度+内部流程+能力建设”的平衡。
表格:两种方法在评价维度上的差异
| 项目 | 平衡计分卡 | 目标管理(一般实践) |
|---|---|---|
| 维度数量 | 通常4个维度,每个维度若干目标 | 若干个结果目标,无固定维度结构 |
| 是否强调平衡 | 强调长期与短期、财务与非财务的平衡 | 多为年度结果导向,平衡性依赖管理者意识 |
| 能否体现能力建设 | 有专门“学习与成长”维度 | 视管理者意愿,常被忽视 |
小结:
如果你的核心困惑是“业务结果不错,但客户不满意、员工流失高、组织能力弱”,仅用目标管理往往看不清全貌,平衡计分卡更容易提醒你“看全局”。
4. 横向协同:跨部门价值链 vs 岗位/部门责任书
核心结论:平衡计分卡天然关注跨部门协同;目标管理更强调单个部门/个人的目标责任。
在平衡计分卡项目中,通常会设计这样的问题链:
- 公司的关键价值链是什么?(从市场机会 → 产品开发 → 订单获取 → 交付 → 服务 → 回款)
- 每一个关键环节由哪些部门共同完成?
- 指标怎么设计,才能让相关部门“绑定在同一结果上”,而不是各自为战?
比如:
- “客户订单准时交付率”同时挂在销售、计划、生产、物流几个部门,而不是只压在某一方。
- 在目标管理中,典型做法是:
- 为每个部门、每个岗位列出各自目标;
- 目标之间的“协同关系”更多体现在人的沟通,而不是目标设计本身。
结果常常是: - 销售拿到高额订单,却超出产能;
- 生产完成产量指标,但与销售预测脱节,库存高企。
笔者观察:
很多企业问“为什么部门墙总是推不倒”,却只在“协同文化”“沟通培训”上下功夫,而没有在目标和指标设计上“强行绑定”。这方面,平衡计分卡要比传统MBO更有结构性优势。
5. 管理周期:持续复盘 vs 期初设定、期末考核
核心结论:平衡计分卡更强调“季度甚至月度复盘与调整”;目标管理往往停留在“期初设定、期末考核”。
在平衡计分卡实施规范中:
- 建议至少季度召开一次战略执行复盘会;
- 根据市场和经营实际,调整部分指标目标值或行动计划;
- 有的企业甚至每月看一次关键指标,并配套专项改善项目。
换句话说,平衡计分卡把绩效管理看成一个 动态校准战略与执行的过程。
- 在不少企业的目标管理实践中:
- 目标在年初或季度初确定;
- 中间指导和过程检查较为随意,依赖个别管理者;
- 年底集中打分,数据一整理,奖金一发,就结束了。
结果差异:
- BSC模式下,绩效数据是 调整战略和资源配置的依据;
- 简化版MBO模式下,绩效数据大多只是 发奖金和评级的依据。
小结:
如果企业开始关注“经营仪表盘”“经营例会”“月度/季度业务复盘”,更适合把平衡计分卡作为主框架,把MBO的目标约定逻辑嵌进去。
6. 指标类型:结果指标 vs 驱动指标的使用差异
核心结论:平衡计分卡刻意平衡“结果指标(滞后)”与“驱动指标(前置)”,目标管理往往偏重结果指标。
- 结果指标(Lagging):销售收入、利润、成本率、投诉率等——发生之后才能看到;
- 驱动指标(Leading):拜访次数、方案中标率、一次合格率、培训完成率、人才梯队数量等——会影响结果,但更早出现。
平衡计分卡设计时会追问:
- 我们希望利润增长,这依赖哪些关键客户指标?
- 这些客户指标又依赖哪些流程或能力指标?
- 哪些指标是现在做才会在6–12个月后“反映在财务报表上”的?
目标管理在现实中的常见样貌是:
- 对销售:全年销售额、回款额;
- 对生产:产量、良品率;
- 对职能:项目完成数、费用控制额。
驱动指标设计不足,会带来两个问题:
- 出了业绩问题,管理层只能“事后追责”,很难追踪到“在哪个环节出了偏差”;
- 员工经常抱怨:“目标是给的,我也不知道该怎么达成。”
小结:
如果企业已经多次经历“年底一看结果才发现来不及补救”的情况,说明需要在绩效管理中引入更多“驱动指标”思维,而这正是平衡计分卡的长项。
7. 实施复杂度与数字化要求
核心结论:平衡计分卡对管理基础和数据支持要求明显高于目标管理。
- 对平衡计分卡而言,实施难度体现在:
- 需要较清晰的中长期战略和业务架构;
- 对流程梳理、指标定义、口径标准化要求较高;
- 很多指标需要跨系统、跨部门取数,若没有一定的信息化基础,落地成本很高;
- 指标一多,如果没有工具支撑,HR和业务会被大量“填报与汇总工作”拖垮。
- 对目标管理而言:
- 核心是目标设计、评级标准与沟通机制,数据要求相对简单;
- 不少中小企业在Excel层面也能跑起来;
- 对管理者绩效谈话与辅导能力要求更高,而不是对系统和数据的要求。
表格:两种方法在实施要求上的对比
| 维度 | 平衡计分卡 | 目标管理 |
|---|---|---|
| 对战略清晰度要求 | 高 | 中等 |
| 对流程规范度要求 | 高 | 中等 |
| 对数据系统依赖 | 较高,建议配合系统或BI工具 | 低〜中,Excel即可启动 |
| 对管理者能力要求 | 战略解读 + 指标设计 + 复盘能力 | 目标设计 + 绩效沟通与辅导能力 |
笔者建议:
管理基础还比较薄弱、流程与系统都不稳定的企业,不必一开始就追求“完美的平衡计分卡”。可以先用目标管理打基础,再逐步引入平衡计分卡的维度与因果链思维。
8. 对薪酬与激励的影响路径
核心结论:两种方法都可与薪酬挂钩,但在“激励导向”和“行为引导”上的效果不同。
- 当平衡计分卡与薪酬结合时:
- 个人收入不仅跟业绩结果有关,也会受客户体验、流程改进、团队能力提升等非财务指标影响;
- 能有效抑制“短期冲业绩、牺牲长期”的行为;
- 若设计过于复杂,员工可能会觉得“算不清楚自己钱从哪儿来”,降低激励感。
- 当目标管理与薪酬结合时:
- 激励关系简单直观:完不成目标 → 少拿奖金;
- 结果导向强,有利于“啃硬骨头”的阶段性任务;
- 若目标过于刚性、挑战性过高,员工会自发“压低目标”以降低风险。
风险提示:
- 将高度挑战性的MBO目标与高比例奖金直接绑定,很容易导致员工“谈目标时斤斤计较”,损害目标管理原本想要的“自我驱动”。
- 将复杂的平衡计分卡一股脑儿与薪酬挂钩,则可能导致员工只在意分值,不在意学习与改进过程。
三、如何选择:适合自己企业的不是“最先进”,而是“最匹配”
理解了平衡计分卡和目标管理的区别,下一个现实问题是:那我家的企业适合哪一种?
1. 选择逻辑:先看企业阶段,再看管理基础
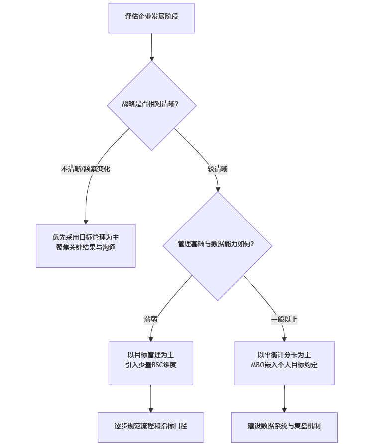
可以用一个简单的决策思路来判断当前更适合的主工具。
流程图:选择平衡计分卡或目标管理的基本步骤

2. 典型场景建议
可以结合几个典型情形来判断:
- 初创或高速变化期公司
- 战略方向可能每6–12个月调整一次;
- 组织架构、流程尚不稳定;
- 数据系统建设有限。
→ 更适合:目标管理为主,强调少数几个核心结果(如现金流、生存指标),辅以简化的KPI。
- 已成规模、希望强化战略执行的公司
- 有相对稳定的主业和中长期战略;
- 管理层对“只看财务指标”已感到局限;
- 有一定HR和IT支持能力。
→ 更适合:以平衡计分卡为主,用MBO逻辑做个人目标约定。
- 职能条线/项目团队
- 比如HR、财务、研发团队;
- 结果往往难以单纯用财务指标衡量;
→ 建议:在职能层面引入“平衡计分卡四个维度”的思路,再用目标管理来固化到个人目标。
四、实践建议:不是“二选一”,而是“组合与演进”
从智库和咨询实践看,越来越多企业不再简单问“用平衡计分卡还是目标管理”,而是思考:在同一套绩效体系中,两者如何组合使用?
1. 典型组合方式:BSC 做框架,MBO 落到人
一个较为成熟的组合思路是:
- 公司层面:用平衡计分卡确立战略地图和四个维度下的关键目标;
- 部门层面:在BSC目标基础上,设计本部门平衡计分卡(少量核心指标即可);
- 个人层面:采用目标管理(MBO)方式,由员工与上级共同确定个人年度/季度目标,确保:
- 至少60–70%的个人目标,能在部门/公司BSC上找到对应;
- 其余30–40%强调个人发展、团队贡献等。
表格:组合使用的三层结构示意
| 层级 | 主工具 | 作用重点 |
|---|---|---|
| 公司/集团 | 平衡计分卡 | 战略主题、关键指标、协同方向 |
| 部门/业务单元 | 平衡计分卡 | 战略拆解、流程与能力提升 |
| 个人 | 目标管理(MBO) | 个人承诺、结果责任、发展目标 |
2. HR实施时的三个关键抓手
从HR角度,如果要在企业中推动“两者结合”,笔者建议关注三点:
- 先搭“公共语言”,再推工具
在推广平衡计分卡或目标管理前,优先让管理团队就几个问题形成共识:- 我们接下来3年最重要的3件事是什么?
- 今年最关键的2–3个经营目标是什么?
- 哪些指标能真实代表“我们在变好”?
没有这些共识,任何工具都会变成“多一套表”。
- 从少数关键指标做起,避免“一上来铺满全公司”
- 平衡计分卡不一定要有几十个指标,很多优秀企业在公司层面只有10–15个核心指标;
- 目标管理也不需要为每个人列出十几条目标,3–5条高质量目标往往更有效。
- 设计好“绩效沟通与复盘”的场景
不论是BSC还是MBO,如果只停留在“打分和奖金”,就很难产生真正的管理价值。
HR可以推动:- 季度经营评审会,用BSC指标做复盘;
- 季度或半年绩效面谈,用MBO目标做个人辅导与发展对话。
结语
回到开头的问题——“平衡计分卡和目标管理有什么区别?”
如果用最简洁的方式概括:
- 出发点不同:平衡计分卡起点是战略,目标管理起点是结果与责任;
- 结构不同:平衡计分卡有四个固定维度和因果链,目标管理是灵活的目标清单;
- 协同方式不同:平衡计分卡着力于跨部门价值链,目标管理更偏向“岗位/部门责任书”;
- 时间视角不同:平衡计分卡关注长期与短期平衡,目标管理更偏年度/周期结果;
- 指标类型不同:平衡计分卡重视驱动指标,目标管理偏爱结果指标;
- 实施门槛不同:平衡计分卡对战略、流程、数据要求更高,目标管理上手更轻;
- 激励效果不同:平衡计分卡更能抑制短视行为,目标管理激励更直接但易被“压目标”;
- 组合方式不同:平衡计分卡更适合做组织层战略框架,目标管理更适合落到个人承诺。
对HR和管理者而言,更重要的提问不是“哪一个更好”,而是:
- 我们现在真正想解决的,是战略落地问题,还是目标不清与执行不到位的问题?
- 我们的管理基础、数据能力,足以支撑多复杂的一套体系?
- 在现有基础上,哪一个方法可以“马上用起来”,并为下一步演进打下基础?
笔者的实践体会是:
- 若企业尚处于“把目标说清、把结果说准”阶段,用好目标管理,已经能解决大量问题;
- 当企业开始反复追问“我们是不是在做正确的事,而不仅是把事做好”,就该考虑引入平衡计分卡的战略视角;
- 真正成熟的绩效体系,往往是 以平衡计分卡为组织层的战略框架,以目标管理为个人层的承诺与对话机制,二者并用,而不是二选一。
只要问题问对、场景判断清楚,平衡计分卡和目标管理都可以成为你手里真正“好用的工具”,而不是一套挂在墙上的表格。





























































