-
行业资讯
INDUSTRY INFORMATION
【导读】
对跨国企业和正在出海的中国企业来说,“国际化薪酬和本地化薪酬有什么区别,到底该用哪一种?”已经不是理论问题,而是摆在HR案头的现实选择。本文围绕国际化薪酬、本地化薪酬两大模式,从理念、结构、成本、税务、公平性等9个维度做系统对比,并给出基于任务性质和员工画像的选择思路与操作步骤,适合负责全球派遣、海外子公司人力资源管理的HR和业务管理者参考。
跨国派遣已经从少数跨国巨头的“特权动作”,变成越来越多中国企业在出海、并购、设立海外工厂时的日常操作。与此同时,HR最常被追问的一个问题就是:同样是把人派到海外,为什么有的企业给的是“全球套餐”,而有的企业直接按当地市场发工资?
表面看,这是“发多少钱”的问题;从薪酬策略视角看,其实是在回答三个更本质的问题:
- 企业更看重“全球公平”还是“属地公平”?
- 企业愿意为关键人才和关键任务付出多高的成本?
- 企业是把外派看成“短期任务”,还是“长期落地、本地化经营”的过程?
围绕这些问题,国际化薪酬(global / international compensation)和本地化薪酬(local / localized compensation)两种模式形成了截然不同的逻辑。笔者在服务多家出海企业的过程中发现,真正的难点不在于概念,而在于:理解清楚差异 → 结合具体情境做出选择 → 设计好过渡路径。下面按照“先厘清概念,再做9点对比,最后给出选择框架”的结构展开。
一、先把概念说清楚:国际化薪酬 vs 本地化薪酬
本模块的核心结论是:国际化薪酬和本地化薪酬的区别,首先不是数字,而是“参照系”和“管理单位”的不同。一个围绕“母国生活水平”,一个围绕“所在国市场水平”。
1. 什么是国际化薪酬:围绕“母国生活水平”的全球套餐
从实践看,国际化薪酬通常具备几个共性特征:
- 参照基准是母国:以员工在母国的净收入和生活水平为基准,通过各种津贴和税务安排,努力让员工在海外的实际生活水平不低于在母国。
- 结构复杂、津贴众多:常见有生活费补贴、住房补贴、子女教育补贴、艰苦地区补贴、语言培训、搬迁费、往返探亲机票等。
- 税收均衡或保护机制:企业承担多国税制差异带来的额外复杂度,通过“税收均衡”“税收保护”,确保员工不会因为派驻而“到手更少”。
- 适用对象相对少而关键:多用于高管、核心技术骨干、项目负责人等,往往是承担战略性任务的“关键少数”。
笔者更愿意把国际化薪酬理解为:一种“跨国任务保障+激励方案”,而不是单纯的工资制度。企业用较高成本,换员工对陌生环境、复杂任务的承诺与投入。
2. 什么是本地化薪酬:围绕“属地市场”的统一规则
与之相对,本地化薪酬强调的是“人在哪,就按哪里的市场规则办”,其关键特征包括:
- 参照基准是所在国/地区市场:岗位薪酬、福利标准、社会保险和个税等,全部按当地法律和市场水平执行。
- 结构相对简单:以当地市场常见的固定薪资、奖金、法定福利和一定的企业福利为主,很少再额外附加大量“外派津贴”。
- “同工同酬”导向更明显:本地员工、长期外派已本地化的外籍员工,在同岗位上应该接近同一薪酬带宽。
- 成本可预期,管理逻辑统一:更适合规模化海外用工和长期经营。
从企业战略角度看,当企业不再把某个国家视为“项目点”,而是视为“长期经营市场”时,薪酬策略往往会从国际化逐渐转向本地化。
二、国际化薪酬和本地化薪酬有什么区别?9点系统对比
本部分直接回应核心问题:国际化薪酬和本地化薪酬有什么区别?
总体结论:区别至少体现在9个关键维度——理念、适用对象、结构、成本、税务与合规、人才吸引、内部公平、管理复杂度以及生命周期与演化路径。
总览表:两种模式的9点对比
| 维度 | 国际化薪酬 | 本地化薪酬 |
|---|---|---|
| 1. 薪酬理念 | 全球公平,保障母国生活水平 | 属地公平,与当地市场对齐 |
| 2. 适用对象与场景 | 短中期外派、高管及核心骨干 | 长期外派、本地招聘、规模化团队 |
| 3. 薪酬结构 | 基薪+多种津贴+税收安排,结构复杂 | 固定薪+奖金+本地福利,结构相对简单 |
| 4. 成本水平 | 单人成本高,预算波动大 | 单人成本低,整体可控 |
| 5. 税务与合规 | 涉及多国税法,需税收均衡/保护设计 | 主要遵守所在国税法,相对清晰 |
| 6. 人才吸引与外派意愿 | 对关键岗位吸引力强,提升外派意愿 | 对来自高收入国员工吸引力有限 |
| 7. 内部公平与团队融合 | 易形成“外派精英阶层”,内部敏感 | 有利于同岗同酬和团队融合 |
| 8. 管理与系统要求 | 对薪酬系统、数据、流程要求更高 | 管理模型清晰,易标准化 |
| 9. 生命周期与演化 | 多作为过渡或专项策略 | 是长期稳态和规模化策略的方向 |
下面逐点展开。
1. 薪酬理念:全球公平 vs 属地公平
核心结论:两种模式背后,是“公平观”的不同。
- 国际化薪酬强调的是对同一人的纵向公平——无论在哪个国家工作,他/她的购买力和生活水平大致相当。
- 本地化薪酬强调的是对同一岗位的横向公平——在同一国家/地区,同岗员工的报酬应大致处于同一市场带宽。
在实践中,如果企业没有把这一差异讲清楚,员工很容易产生困惑:
- 本地同事会问:“为什么同样的岗位,外派回来的人拿更多?”
- 外派员工会问:“为什么我到了当地,就要被要求和当地人拿一样的工资?”
笔者的观察是:凡是内部关于“外派是不是太贵/太值”的争论,本质上都是在争论到底以哪一种公平为优先。HR在设计方案和沟通时,必须先内部统一这一点。
2. 适用对象与场景:关键少数 vs 规模团队
核心结论:国际化薪酬用于“点”,本地化薪酬用于“面”。
- 国际化薪酬典型适用对象
- 开拓新市场的开荒者:如首任国家经理、工厂筹建负责人。
- 承担关键项目的项目负责人和技术带头人。
- 为文化融合、管理复制而派出的高管和核心职能负责人。
- 本地化薪酬典型适用对象
- 海外工厂/分公司中的大部分中基层岗位。
- 在当地直接招聘的员工,包括部分外籍员工。
- 派驻期较长、已视为当地长期管理团队成员的员工。
从组织视角看,如果企业在某地的战略仍以“项目”形式存在,国际化薪酬占比通常会较高;一旦进入常态经营,本地化薪酬必然上升。
3. 薪酬结构:多津贴复杂包 vs 标准薪酬包
核心结论:国际化薪酬在结构上“多层叠加”,本地化薪酬力求“简单清晰”。
- 国际化薪酬常见结构
- 基础薪酬:通常以母国薪资为基准(税前或税后)。
- 生活成本差额补贴:基于生活成本指数,对高成本城市给予额外补足。
- 住房补贴:按当地租房市场价格,提供租房预算或实物住房。
- 子女教育补贴:覆盖国际学校或本地优质学校的学费。
- 艰苦地区补贴:针对政治环境不稳定、医疗资源匮乏等地区。
- 其他:语言培训费、搬迁费、回国探亲机票等。
- 本地化薪酬常见结构
- 固定薪资:按当地薪酬调查和职级体系确定。
- 奖金/绩效:以当地普遍做法为基础,上浮或下调。
- 法定福利:当地社会保险、公积金或同类制度。
- 企业福利:商业保险、补充养老金、餐补、交通等。
从系统管理角度,国际化薪酬往往需要更细颗粒度的薪酬模块和规则引擎,而本地化薪酬更容易直接嵌入当地的薪酬系统与人事流程。
4. 成本水平:高投入策略 vs 成本可控策略
核心结论:单看成本,国际化薪酬显著更高;但要把“任务成败”和“替代成本”一起算账。
- 对企业财务而言,国际化薪酬的痛点并不仅仅是“贵”,还有三点:
- 预算不可预期:汇率波动、当地物价上涨、税制变化都会放大成本。
- 跨国薪酬账务处理复杂:涉及多账套、多币种、多税制。
- 内部对比压力:同一预算下,可雇佣的本地员工数量差异很大。
- 本地化薪酬的优势在于:
- 单人成本可与当地市场对标,易于控制在一个清晰的成本带宽内;
- 便于规模化复制,用同一逻辑管理几百甚至几千名员工。
但从人力资本的视角,如果项目高度依赖少数关键人员的经验和判断,用高成本换取成功概率,可能是更理性的决策。所以成本评估不能只看“人均成本”,还要看“风险成本”和“试错成本”。
5. 税务与合规:多国税制博弈 vs 单一属地遵守
核心结论:国际化薪酬的难点,不只是算清税,更是设计好“税收体验”。
- 国际化薪酬下的税务复杂点
- 涉及母国、东道国,甚至第三国的税务制度和双边税收协定。
- 企业通常需要设置税收均衡(Tax Equalization)或税收保护(Tax Protection)政策:
- 税收均衡:员工无论在哪工作,实际承担的税负与在母国相当,多出的部分由企业承担。
- 税收保护:若总税负高于某一基准,超出部分由企业补偿。
- 对薪酬团队/外部税务顾问的专业要求极高。
- 本地化薪酬下的税务处理
- 主要遵循所在国税法,视员工为当地纳税居民或按当地规则预扣个税。
- 对员工而言,与当地同事税负体验基本一致,心理预期更稳定。
笔者接触到的一些纠纷,多发于税务沟通不充分:员工原以为外派“到手会多”,结果因税制差异反而少了,哪怕企业整体成本更高,员工也会强烈抵触。税务设计必须与薪酬结构一起,被清晰地解释给员工听。
6. 人才吸引与外派意愿:激励杠杆的力度差异
核心结论:在“劝人走出舒适圈”这件事上,国际化薪酬的激励杠杆更长。
- 对来自高收入国家的员工:
- 本地化薪酬往往意味着收入可能下降,或在高成本国家生活质量下降,外派意愿偏低。
- 国际化薪酬通过补贴和税务安排,保障甚至略高于原有生活水准,可以大幅提升外派接受度。
- 对来自相对低收入国家的员工:
- 若派往高收入国家,本地化薪酬反而可能带来显著提升,也具备吸引力。
- 但仍要考虑生活成本和长期职业路径——单纯短期高收入,未必等于长期发展机会。
从企业角度,当企业有非常依赖特定个人经验的任务时,通常会选择国际化薪酬,以确保能“请得动、留得住”人。当岗位可被当地人才替代,或外派只是临时交接,企业就会向本地化策略过渡。
7. 内部公平与团队融合:精英泡泡 vs 一体化团队
核心结论:国际化薪酬对人才吸引有利,但若缺乏治理,容易生成“玻璃墙”;本地化薪酬提升团队一体感,却可能难以打动关键人才。
- 国际化薪酬下的内部张力
- 同一办公区域内,外派人员住房、子女学校、休假政策明显不同,若不解释,会被本地团队解读为“身份差别”。
- 外派人员回国后,若维持较高薪酬水平,会形成“海归溢价”的内部观感。
- 若企业没有清晰标准,谁能享受国际化薪酬、谁只能本地化,很容易被视为“关系决定命运”。
- 本地化薪酬下的融合优势
- 同地员工在薪酬结构、福利、税负体验上更接近,有利于打破“外派 vs 本地”的标签。
- 方便管理团队以岗位和绩效为核心,而不是以派遣身份划线。
这方面的经验是:无论企业采用哪种模式,都必须用透明的规则和主动沟通,去管理团队对“公平”的感知,而不能指望员工自然理解。
8. 管理与系统要求:精细化全球管理 vs 标准化属地管理
核心结论:国际化薪酬对HR的专业能力和系统能力要求明显更高。
- 国际化薪酬的管理要求
- 需要具备:
- 对多国薪酬、福利和税制的基础理解;
- 对生活成本指数、汇率波动的跟踪与调整机制;
- 对外派合同、不同派遣形态(短期派遣、长期派遣、国际调动等)的标准化管理流程。
- 在系统层面,需要:
- 薪酬模块支持多币种结算、多主体(母公司/子公司)支付;
- 能在系统中区分不同津贴类型及其税务处理规则;
- 具备灵活的报表能力,为管理层做成本分析。
- 需要具备:
- 本地化薪酬的管理要求
- 更接近传统HR在单一国家/地区的工作模式。
- 核心是:做好当地薪酬市场调研、岗位价值评估、薪酬带宽设计以及年度调薪管理。
在很多出海企业中,从国际化薪酬向本地化过渡的一个现实推动力,就是HR团队和IT系统难以长期承受复杂的全球薪酬管理压力。
9. 生命周期与演化路径:从国际化过渡到本地化
核心结论:多数企业不是“二选一”,而是经历一个从国际化到本地化的动态演化过程,中间往往还有混合策略。
典型路径大致如下:
- 市场开拓初期
- 外派团队为主,采用较为典型的国际化薪酬方案;
- 本地团队尚小或尚未建立,本地化薪酬体系不成熟。
- 市场成长阶段
- 开始大量招聘本地员工,搭建本地职级和薪酬带宽;
- 新招聘员工采用本地化薪酬,旧外派团队继续按国际化方案执行。
- 稳定经营阶段
- 企业基于成本和管理考虑,逐步推动老外派人员向本地化薪酬过渡,可能通过:
- 约定过渡期(如3年),逐年减少部分津贴;
- 用长期激励、职位发展等方式,替代短期现金补贴。
- 最终形成以本地化薪酬为主、少量关键岗位保留国际化设计的格局。
- 企业基于成本和管理考虑,逐步推动老外派人员向本地化薪酬过渡,可能通过:
三、企业该如何选择:在国际化薪酬和本地化薪酬之间做决策的思路
本模块的核心结论是:不要先问“哪种更好”,而要先问“你在解决什么问题”。
企业在纠结“国际化薪酬和本地化薪酬有什么区别、该选哪个”的时候,可以通过一个简单的决策路径来梳理。
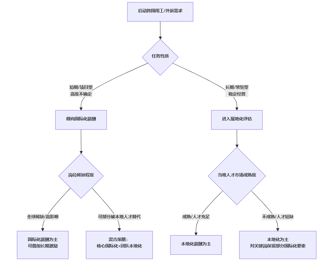
1. 决策逻辑:从任务出发,而不是从“身份”出发
下图是一个简化的选择流程示意:

关键问题可以浓缩为三类:
- 任务有多关键、多不确定?
越是开拓型、风险高、责任重的任务,越适合倾向国际化薪酬。 - 岗位人才有多稀缺?
越是难以在当地市场找到同等能力替代者,越需要国际化方案来吸引和保留现有人才。 - 企业在当地是“项目心态”还是“长期经营心态”?
若已明确为长期经营,HR就应提前规划本地化薪酬体系,并为国际化向本地化过渡设计路线。
2. 三种常见策略组合
在现实企业中,常见的并不是纯粹的A或B,而是以下三种组合:
- 核心团队国际化 + 大部分员工本地化
- 特点:成本和管理压力可控,又能保障关键岗位竞争力。
- 适用:出海工厂、区域总部、海外研发中心等。
- 阶段性国际化 + 定期本地化过渡
- 特点:外派初期给予较完整的国际化方案,约定在3–5年内逐步向本地化薪酬过渡。
- 适用:新市场开拓,外派期较长的管理岗位。
- 区域差异化策略
- 特点:在生活成本极高或政治环境复杂地区,保留较强的国际化薪酬;在稳定且成本较低地区,优先本地化。
- 适用:全球布局广泛、经营国家类型差异大的大型企业集团。
四、情境拆解:几类典型场景下该怎么选
为了让上述分析更具象,这里用三个简化情境来说明国际化薪酬和本地化薪酬在实务中的不同使用方式。
1. 制造企业出海建厂:从“派一批人去”到“让当地人来做”
场景要点:
- 初期:生产工艺、质量标准都掌握在中国总部手里,当地几乎没有经验。
- 现实选择:
- 首批派驻的工厂长、工艺总监、质量负责人,多采用国际化薪酬;
- 逐步招聘当地班组长、技术员和操作工,完全采用本地化薪酬。
几年后:
- 随着当地班组长和工程师成长,部分原来外派的中层干部,可以选择:
- 回国发展,由本地培养的人接任;
- 签署本地合同,转入本地化薪酬体系,同时获得长期激励或管理职级提升。
这类场景中,本地化薪酬的比重会随时间自然攀升,国际化薪酬则退居为“少数关键岗位的工具”。
2. 科技公司全球产品负责人:高度稀缺岗位下的必然选择
场景要点:
- 全球统一产品,核心产品负责人需要频繁在多国之间切换,需要深刻理解多个市场。
- 岗位对企业营收和品牌影响极大,短期内很难找到可替代人选。
现实选择:
- 即便公司在多个国家都有分支机构,本地化薪酬也难以支撑其全球流动的成本和激励需求。
- 更现实的做法:
- 采用国际化薪酬,保障其在各地生活和税务体验相对稳定;
- 配合较强烈的长期激励(如股权、期权、长期奖金计划),把“全球流动”纳入其职业路径设计。
在这类“超级岗位”上,若过早强调本地化,带来的可能是人才离职和项目割裂,最终反而增加总成本。
3. 海外子公司本地CEO:本地化主导下的“有限国际化”
场景要点:
- 子公司已经度过初创期,在当地具有一定品牌知名度和业务规模。
- 董事会决定启用本地CEO,以增强本地市场敏感度和政府关系。
现实选择:
- 基本薪酬与奖金:以当地市场对标,采用本地化薪酬逻辑。
- 长期激励:与集团整体价值绑定,如全球股权激励计划。
- 少量国际化元素:
- 如果CEO需要频繁跨国协调,给予一定的出差补贴、住宿支持;
- 若所在国政治或治安风险较高,可适度补充风险补贴和保险。
这样做的逻辑是:在“地”上采用本地化,在“天”上(长期战略、集团价值)保持一定的全球一体化激励。
五、HR如何推进国际化薪酬与本地化薪酬的设计与调整
当企业已经意识到国际化薪酬和本地化薪酬的区别,并做出策略选择后,难点往往落在“怎么落地”。本模块的核心结论是:技术上要算得清,管理上要讲得明。
1. 做清三类测算:市场、成本、员工收益
HR需要至少做好三种关键测算:
- 市场对标测算
- 母国薪酬市场:了解本国同岗位的薪酬带宽和激励水平。
- 目的国市场:收集当地薪酬调查数据,明确本地化薪酬的竞争力区间。
- 企业成本测算
- 对国际化薪酬:
- 模拟生活成本补贴、住房、教育、税收均衡后的年度成本;
- 评估不同汇率、通胀情境下的成本波动区间。
- 对本地化薪酬:
- 以当地薪酬中位数或一定百分位为基准,推算大规模用工下的年度成本。
- 对国际化薪酬:
- 员工“到手”收益测算
- 不仅算税前,也要算税后和主要支出后的可支配收入;
- 用图表展示“外派前 vs 国际化薪酬 vs 本地化薪酬”的对比,帮助员工理解方案。
只有当这三本账算清楚,管理层才能在理性基础上做决策,员工也更容易接受。
2. 设计过渡路径:从国际化向本地化的“软着陆”
当企业已经采用国际化薪酬多年,又希望逐步本地化时,如果处理粗糙,很容易引发外派员工强烈反弹。相对稳妥的做法通常包括:
- 设置过渡期:
- 明确在未来3–5年内,按年度逐步减少某些津贴比例,而不是“一刀切”;
- 对老员工可设置“保底条款”,新签合同则直接按新规则执行。
- 用长期激励替换部分短期补贴:
- 例如,减少现金津贴,增加当地或集团的长期激励计划,让员工从“拿补贴”转向“拿长期收益”。
- 与职位发展绑定:
- 本地化往往伴随角色变化,例如从“外派专家”转为“本地管理者”;
- 在谈本地化时,同步谈新职级、新权限和新发展路径。
笔者的经验是:如果只是简单地说“公司要控制成本,所以减少你的津贴”,几乎注定会失败;只有把这当作员工长期发展和企业长期经营的一次“角色重构”,才有机会被接受。
3. 利用系统支撑复杂度,而不是靠Excel“硬扛”
在技术层面,HR不宜再用大量手工表格去管理跨国薪酬的复杂规则,否则一两个关键人离职,整个体系就面临风险。更稳妥的做法包括:
- 引入支持多币种、多税制、多薪酬模块的薪酬管理系统;
- 将国际化薪酬中各类津贴、税务策略固化为系统规则,减少“拍脑袋”和人工操作空间;
- 在系统中预设国际化薪酬向本地化薪酬转变的时间表和规则,便于统一执行和追溯。
系统层面的投资,实质是对规范性和可持续管理的投资,避免因“人治”导致的决策不一致和合规风险。
结语:回到那句老问题——国际化薪酬和本地化薪酬到底怎么选?
回到文章开头的问题:“国际化薪酬和本地化薪酬有什么区别?该用哪一种?”
通过前面的分析,可以提炼出几条对HR和管理者都实用的结论:
- 看清差异
- 国际化薪酬的关键词是:全球公平、关键少数、高成本、高复杂度、强激励。
- 本地化薪酬的关键词是:属地公平、规模团队、成本可控、管理清晰、团队融合。
- 从任务和岗位出发做选择
- 开拓型、高风险、高影响任务 + 高度稀缺岗位 → 倾向国际化薪酬或混合策略;
- 稳定经营 + 可在当地替代的岗位 → 优先本地化薪酬。
- 接受“动态平衡”而不是“绝对正确”
- 同一个企业在不同发展阶段、不同国家,采用不同组合是常态;
- 重要的是:有清晰的规则、有可预期的过渡、有被充分解释的逻辑。
- 把技术和管理结合起来做
- 技术层面:用系统和数据做好测算与执行;
- 管理层面:用透明标准和充分沟通管理好“公平感”和心理预期。
对正在搭建全球薪酬体系的HR来说,一个务实的起点是:先画出你们企业当下所有跨国岗位的地图,标注任务性质和岗位稀缺程度,再对照本文的9点对比,给每一类岗位做一次“策略归类”。有了这张“策略分布图”,关于国际化薪酬和本地化薪酬的讨论,才会从概念之争,变成基于业务和人才的理性选择。





























































