-
行业资讯
INDUSTRY INFORMATION
【导读】
很多HR在搭建绩效体系时都会问:“强制分布和自然分布有什么区别?究竟该选哪一种?” 强制分布可以拉开绩效差距,但争议很大;自然分布更“温和”,却容易出现“人人都优秀”的趋中现象。本文以强制分布和自然分布为核心关键词,从7个关键维度做系统对比,并给出不同类型企业与岗位的选择建议,适合人力资源负责人、一线管理者以及正在优化绩效考核机制的组织管理者参考。
传统绩效管理的一个“顽疾”,是年终绩效结果经常呈现出一种“奇观”:
80%以上员工被打成中等或良好,几乎没有差的,也很少有真正“拔尖”的。HR常把这称作“趋中效应”或“平均主义”。
为了打破这种状况,强制分布法一度被很多企业视为“猛药”:
提前规定优秀、良好、中等、待改进、不合格各占多少比例,不论大家考核分数多高,一定要有人在后面。
与之相对,自然分布则是“放任”绩效结果根据实际表现自由分布,不硬性规定比例。
笔者在和企业HR沟通时,几乎每年都会被问到同一个问题:
“我们到底要不要上强制分布?”
“强制分布和自然分布到底有什么区别,哪个更科学?”
如果只用“好或不好”来判断强制分布与自然分布,其实有点粗糙。更有价值的问法是:在什么情境下,哪一种更合适,或两者如何组合使用?
下面,从两个概念入手,再用“7点全面对比”的方式,把这件事说清楚。
一、先厘清概念:什么是绩效中的“强制分布”和“自然分布”?
本模块核心结论:
强制分布和自然分布的核心区别,在于:前者是“事先规定比例、事后硬性套入”,后者是“事先不设比例、事后尊重结果”。两者都是绩效结果的“分布方式”,而不是绩效工具本身。
1. 强制分布:按预设比例“硬切”的绩效分布方式
在绩效管理中,强制分布(Forced Distribution)通常指:
- 由公司事先规定各绩效等级的比例
- 如:S 10%、A 20%、B 50%、C 15%、D 5%
- 绩效周期结束后,即使实际评分大多集中在高分区,也要通过排序、打分调整等方式,强制把员工分配到预设比例的各个等级中
- 多用于:奖金分配、晋升名额控制、淘汰机制等场景
换句话说,强制分布强调的是“比较”与“排序”:
不是只看一个人做得好不好,而是看他在团队中相对排在什么位置。
笔者观察到,多数引入强制分布的公司,背后的管理诉求包括:
- 打破“人人优秀”的评优文化
- 给奖金、晋升、股权等有限资源一个“硬约束”
- 借此倒逼管理者认真区分绩效,而不是“一碗水端平”
2. 自然分布:不设比例约束、尊重绩效“真实形态”
与之相对,自然分布(这里指自然产生的绩效结果分布)的特点是:
- 绩效考核时不事先设定等级比例要求
- 各部门打完分后,结果自然呈现怎样的分布,就怎样记录
- 理论上:所有人都可能是高分,也可能大量集中在中间甚至偏低
需要强调的是,自然分布≠一定符合统计学上的“正态分布”。
在HR语境中,自然分布更多是指:不人为“拉平”或“拉开”绩效结果,只记录真实差异。
很多强调“支持式管理”“教练型领导”的公司,更倾向自然分布,因为它:
- 更符合“绩效管理是为了改善,而不是淘汰”这一理念
- 更容易与目标管理(OKR、MBO 等)结合,关注“有没有达成目标”而不是“和同事比谁更好”
二、强制分布和自然分布有什么区别?——7点全面对比
本模块围绕你最关心的问题:
“强制分布和自然分布有什么区别?”
从7个关键维度做系统拆解,帮助你判断两者的边界与利弊。
总体结论小结
从实践看:
- 强制分布更偏“资源配置与淘汰工具”,适合:
- 业务结果高度可量化
- 人才供给充足、内部竞争激烈
- 组织需要“硬区分”和“控成本”的场景
- 自然分布更偏“发展与辅导工具”,适合:
- 注重长期能力成长、团队协作和创新
- 岗位高度协同,个人贡献难以孤立量化
- 组织文化强调信任、授权与支持
下面进入7点对比。
1. 理论逻辑:统计学“正态分布” vs 真实业务情境
结论:
强制分布常以“正态分布”为理论依据,但在组织层面容易被误用;自然分布则更贴近业务实际,但可能出现“虚假繁荣”。
强制分布的逻辑出发点
- 理论上引用的是:大样本数据往往近似正态分布(中间多、两头少)
- 被引申为:员工绩效也应呈现“少数特别好、少数特别差、大多数在中间”的结构
- 管理者据此为各绩效等级设定固定比例,试图让结果“看起来科学”
问题在于,两点经常被忽略:
- 部门人数太少:
统计学上的正态分布需要足够大的样本量,很多团队只有10人、20人,谈不上“必然要正态”。 - 业务阶段不同:
创业期的小团队,普遍都很拼、能力也相对“筛过一轮”,绩效可能整体偏高;用强制分布硬切,容易让真实高绩效者“被砍”。
自然分布的逻辑出发点
- 不强行把绩效结果“修正成正态”,而是承认业务情境的复杂性
- 某些年份,确实可能出现“普遍高绩效”或“普遍低绩效”
- 管理的焦点从“结果长什么样”,转向“如何根据结果决策和改善”
小结:
如果把统计学“正态分布”直接等同于绩效分布规律,强制分布很易被过度简化使用。自然分布在理论上更尊重事实,但对管理者的分析能力提出更高要求。
2. 适用场景:竞争型环境 vs 发展型环境
结论:
强制分布更适用于“要排名、要筛选、要控成本”的环境;
自然分布更适用于“重协作、重创新、重培养”的环境。
(1)强制分布适用的典型场景
- 销售团队等结果高度可量化的岗位
- 个人贡献可用数字直接呈现
- 业务对“激烈竞争”容忍度更高
- 晋升名额、奖金池有限的年份
- 需要通过比例硬性控制成本
- 必须在一批人中选出少数人获得晋升/股权
- 组织处在“控规模、提效率”阶段
- 需要通过绩效结果明确“高价值”“低价值”人群
- 有明确的优化或淘汰诉求
在这些场景中,“区分度”和“资源倾斜”比“情绪稳定”更重要,强制分布的作用会更明显。
(2)自然分布更匹配的场景
- 研发、产品、专家型岗位
- 工作高度协同,单人难以独立带来结果
- 项目成败更多由团队和环境决定
- 组织强调长期主义与人才培养
- 关注能力成长曲线,而非短期结果
- 绩效更多用作“诊断与辅导”而非“淘汰工具”
- 组织文化强调“信任、合作、共同成长”
- 对内部竞争氛围敏感
- 更在乎人才的稳定性和心理安全感
小结:
当你问“强制分布和自然分布有什么区别”时,核心不是“哪个更科学”,而是“我的业务更像销售,还是更像研发?”“我当前阶段更需要控成本,还是更需要稳团队?”
3. 员工激励与心理感受:激烈竞争 vs 稳定安全
结论:
强制分布明显提高“相对排名”的压力,自然分布则更强调“目标达成感”。两者对员工心理的影响完全不同。
强制分布下的员工感受
典型现象:
- 焦点从“目标达成”转向“战胜同事”
- 绩效不仅取决于自己做得好不好,还取决于别人是不是“拉后腿”
- “被动挤下去”的挫败感
- 业务都完成得不错,却因为比例限制被打成C、D
- 员工容易产生“不公平”“努力也没用”的感受
- 短期行为增多
- 为了当期成绩和排名,倾向于选择“短平快”的目标
- 对长期建设性工作(如体系搭建、知识沉淀)的投入意愿下降
在一些高压文化中,这种压力被认为是“推动进步”的手段;但对多数普通员工来说,长期处在“随时可能被排在后面”的环境中,心理成本不小。
自然分布下的员工感受
- 成绩好坏与个人目标达成度关联更直接
- 没有“必须有人垫底”的系统性压力
- 情绪体验更稳定,有利于建立成长型心态
当然,自然分布下也可能出现问题:
- 如果评价标准不清晰,大家会感觉“模糊的好与坏”
- 若大多数人都拿高分,会引发另一种不满:“努力和不努力差不多”
小结:
强制分布偏向通过“外部竞争压力”驱动行为,自然分布偏向“内部目标驱动”。组织需要权衡的是:你更希望员工因为“怕落后”而努力,还是因为“想变好”而努力?
4. 团队合作与组织文化:对抗氛围 vs 协作氛围
结论:
从团队合作的角度看,强制分布有先天劣势,自然分布更容易支撑协作文化。
强制分布对团队合作的典型影响
在强制分布语境中,团队内部经常出现这些现象:
- 信息不愿共享
- 担心分享经验会“养肥竞争对手”
- 优秀员工更倾向于“独立作战”,不愿深度帮扶他人
- “内斗型”绩效观
- 为了保证自己留在前20%,会默默抵制他人拿高绩效的机会
- 某些管理者甚至故意“拆团队”,把强者分散开,方便自己操作分布
- 跨部门协作吃亏
- 项目成功由多部门共同完成,但绩效名额有限
- 争夺“功劳归属”,破坏长期信任
一旦员工普遍感受到“同事也是竞争对手”,组织文化就会向“防御性文化”倾斜,创新和长期合作往往是第一批受伤的对象。
自然分布对文化的支持作用
自然分布并不自动带来好文化,但至少:
- 不会因为“比例刚性”而迫使大家互相防备
- 管理者可以根据实际贡献而不是配额来评价协作行为
- 更容易在绩效评估中纳入“团队贡献”“跨部门合作”等维度
从组织文化视角讲,如果公司希望建立“开放共创”的氛围,强制分布需要极其谨慎。
5. 公平性与数据质量:表面客观 vs 实质公正
结论:
强制分布在“形式上”看起来更客观,但如果绩效指标设计、过程管理不到位,可能牺牲实质公正;自然分布更依赖指标与管理者能力,对HR专业性要求更高。
强制分布的“公平悖论”
很多公司上强制分布,是因为担心:
- 主管“老好人”,不敢打差评
- 有人靠“人情分”拿高绩效
于是用强制比例约束,试图让评分“更客观”。
但实践中容易出现另一种问题:
- 部门整体强弱差异被忽略
- 高绩效部门与低绩效部门,内部都要出一定比例的“尾部”
- 可能出现:一个差部门的“前20%”,能力明显不如好部门的“中间水平”
- 管理者“暗箱操作”的空间变大
- 谁进优、谁进差,依然由主管来“拍板”
- 反而多了一个操作空间:“我必须评差一个,那就选关系弱/不听话/不好管的”
- 指标粗糙时,强制分布放大了不公
- 没有清晰的量化标准,只靠主观判断
- 强制分布变成“把本就主观的评估再硬切一次”,加重员工不满
结果是:
看上去“数学化、比例化”的强制分布,并没有天然带来公平,甚至可能掩盖了过程中的不公。
自然分布对“专业绩效管理”的要求
自然分布要真正实现公平,需要:
- 更加清晰、与业务强相关的绩效指标设计
- 全周期的目标对齐、过程跟踪和中期反馈
- 管理者具备合理评分与沟通反馈的能力
当这三点做得足够好时,自然分布反而更能体现“实质公平”——谁完成目标,谁就拿到相应评价。
小结:
若绩效管理基础薄弱,强制分布可能只是把“不专业的评估”套上一个“看起来专业”的外壳。真正的公平,需要指标和管理行为在线,而不仅是一条比例线。
6. 管理复杂度与实施成本:简单粗暴 vs 精细管理
结论:
短期看,强制分布给高层管理者决策带来“表面简洁”;长期看,它把大量沟通成本和冲突压力压给了一线主管和HR。自然分布实施复杂度更大,但冲突集中度相对较低。
强制分布的管理成本结构
对高层:
- 看结果时,一眼能看出整体分布结构,方便定资源策略
- 奖金预算、晋升名额与绩效结果可以快速挂接
对中基层管理者和HR:
- 需要组织繁琐的评议会、校准会
- 各部门为“名额”争论
- 主管之间反复拉扯具体人的等级
- 大量绩效沟通冲突被推给一线主管
- “我明明完成了目标,为什么被你打成C?”
- 主管解释困难:“指标那块你不差,但我必须拉开差距……”
对HR:
- 既要维护“比例纪律”,又要安抚业务情绪
- 在协调和解释中耗费大量时间与精力
自然分布的管理成本结构
- 需要在前期投更多精力在:
- 目标拆解与对齐
- 指标口径与评分标准统一
- 管理者绩效对话能力的培训
- 绩效周期结束时,对结果的“技术处理”相对简单
- 员工异议更多集中在“指标是否合理”“评分是否一致”上,而不是“凭什么我要做那个被迫垫底的”
小结:
强制分布把复杂性集中到了“结果阶段”,自然分布把复杂性前移到了“目标与过程阶段”。对HR团队来说,选择哪种方式,很大程度上取决于你愿意把精力花在前端设计,还是后端“灭火”。
7. 对长期人才发展的影响:短期筛选 vs 长期培养
结论:
强制分布强调“筛选”和“淘汰”,容易强化短期导向;自然分布更利于支持人才梯队建设和能力发展。
强制分布视角下的人才管理
- 高绩效人群更容易获得:
- 晋升机会
- 关键项目锻炼机会
- 更高比例的薪酬与激励资源
- 低绩效人群更容易被:
- 直接淘汰
- 边缘化(被动脱离关键业务)
这在某些阶段是必要的:例如业务面临生死挑战,需要“用最少的人,拼最大的结果”,强制分布能加速聚焦。
但从长期看,风险在于:
- 容易忽视处在“中等水平但有发展潜力”的人
- 对需要长期沉淀的专业岗位不友好
- 把绩效变成“一次次短跑选拔”,而不是“长期成长轨迹”
自然分布视角下的人才发展
- 更容易结合:
- 胜任力模型
- 职级体系与职业发展通道
- 绩效结果不仅用于“分奖金”“做晋升”,也用于:
- 制定个人发展计划
- 设计培训与轮岗
- 识别未来高潜人才
在自然分布框架下,管理者可以更关注一个人在2-3年内的成长曲线,而不仅仅是某一年的排序位置。
小结:
如果组织把绩效视为“人才盘点与培养的基础”,自然分布更容易与多种人才管理工具形成体系;若组织当前重点是“用绩效结果做筛选决策”,强制分布的工具属性更明显。
7点区别对比总览表
下面用一个总览表,把上述7点做汇总对比,便于HR内部沟通时使用:
| 对比维度 | 强制分布 | 自然分布 |
|---|---|---|
| 理论逻辑 | 借用“正态分布”,强调中间多、两头少,按比例硬切 | 尊重实际业务结果,不预设比例 |
| 适用场景 | 结果可量化、竞争激烈、需控成本与淘汰 | 重协作、重创新、重培养的组织与岗位 |
| 员工激励 | 重点是“相对排名压力”,激烈竞争,易短期化 | 重点是“目标达成感”,心理更稳定 |
| 团队文化 | 易滋生内斗、防御性文化,不利信息共享 | 更利于构建协作、互助、长期主义文化 |
| 公平性 | 形式上客观,实质上依赖前端设计,指标弱时放大不公 | 更考验指标与管理能力,做好时更符合“实质公平” |
| 管理成本 | 前端设计相对简单,结果阶段沟通与冲突成本高 | 前端设计与过程管理成本高,结果阶段冲突相对少 |
| 人才发展 | 强短期筛选与淘汰,易忽视中长期潜力 | 更利于人才梯队建设与能力发展规划 |
三、HR如何选择:强制分布 vs 自然分布,先问清3个问题
在回答“强制分布和自然分布有什么区别”之后,更关键的是:你们公司到底该选哪个?
笔者建议HR在设计绩效分布方式前,先和高层一起,把下面3个问题说清楚。
1. 我们当前最核心的管理目标是什么?
- 如果答案是:
- “控成本、提人效”
- “用有限资源集中奖励最顶尖的人”
- “快速淘汰一批不合适的人”
那么可以考虑在局部引入强制分布,但要清楚其副作用。
- 如果答案是:
- “稳团队、促协作、保创新”
- “做长期的人才梯队建设”
那么整体应以自然分布为主,即使局部需要区分度,也不宜过度强调强制比例。
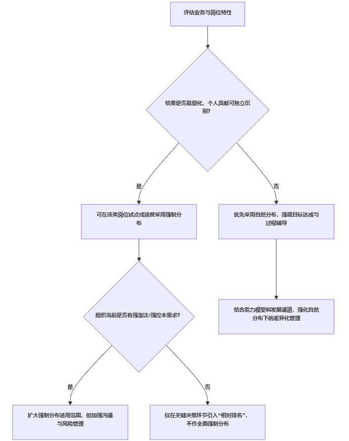
2. 我们的业务与岗位特性更像哪一种?
这里可以用一个简单的判断流程,HR在内部沟通时也可直接使用:

3. 我们的管理基础是否支撑“更复杂的方案”?
- 如果现在:
- 绩效指标比较粗糙
- 管理者绩效沟通能力弱
- HR人手有限、专业度仍在建设中
那么,无论强制分布还是自然分布,都不宜玩得太“花”。可以: - 先保证指标质量和考核过程的基础建设
- 在局部小范围试点,观察影响再扩展
- 如果你们已经有:
- 比较成熟的目标管理流程
- 管理者能进行高质量绩效对话
- HR有足够能力运营绩效工具
就可以考虑在自然分布为主的前提下,嵌入适度的“强制区分机制”(比如:强制拉开关键岗位高绩效者的奖金差距,而不是对全员强制分布)。
四、实践建议:不是“二选一”,而是“组合拳”
很多企业问的是:
“到底是用强制分布,还是用自然分布?”
笔者更倾向的答案是:“在自然分布的大框架下,有选择地局部使用强制分布的机制”。可以考虑以下几种组合实践路径。
1. “自然分布 + 强制校准”,保留真实结果又适度拉开差距
做法示意:
- 先让各部门按自然分布打分,不强行给比例
- HR汇总后,识别明显“过度集中的部门”
- 组织跨部门的绩效校准会,针对明显失真的情况进行讨论和校正
- 在这一过程中,可以适度提出“参考分布建议”,而不是硬性配额
这样做的好处:
- 不直接用强制分布“一刀切”
- 又避免“80%都优秀”的极端情况
- 管理者在讨论中逐渐理解“真正的高绩效长什么样”
2. 只对关键群体或关键资源采用“强制分布”思维
例如:
- 对核心销售团队采用某种程度的强制分布,以刺激业绩冲刺
- 对关键岗位的晋升名额采用“名额制”,实际效果相当于在这一环节引入强制分布
- 对股权激励、专项奖金池采用“梯度分配”,把强制分布只用在“资源最终分配”上,而不是绩效评价本身
做法要点:
- 绩效等级仍可按自然分布给出
- 在资源分配环节,对高绩效者给予非线性差异化激励
- 对员工的沟通重点是:绩效反馈与发展建议,而不是在等级上纠缠
3. 用能力与发展通道“接住”自然分布下的差异
自然分布不代表“对所有人一视同仁”。在自然分布模式下,HR可以通过:
- 建立清晰的职级与能力模型
- 将绩效结果与能力成长曲线结合
- 基于绩效结果做:
- 发展计划
- 定向培养
- 轮岗与项目历练
把绩效从“奖惩工具”转成“发展引擎”,让自然分布的“真实结果”真正对人才产生积极作用。
结语
回到文章开头的问题:
“强制分布和自然分布有什么区别?”
从上面的7点对比可以看到:
- 强制分布强调比例与排序,自然分布强调事实与目标达成
- 强制分布适合高竞争、强筛选场景,自然分布适合协作、创新与培养场景
- 强制分布给员工带来更高的相对压力,自然分布更有利于心理安全与成长心态
- 从团队与文化看,强制分布易引发内耗与防御性文化,自然分布更易支撑合作文化
- 在公平性上,两者都不“天然正确”,真正决定公正与否的是指标、过程与管理能力
- 从管理成本看,强制分布把矛盾集中到结果阶段,自然分布则要求前端更精细
- 在长期人才发展上,自然分布更容易和人才梯队建设连接,强制分布更偏向短期筛选
笔者的综合建议是:
- 不要神话强制分布,也不要妖魔化它
把它看成是一种“资源有限、需要硬筛选时可用的工具”,而不是通用解药。 - 把自然分布作为基础前提
优先把指标、目标管理和绩效对话做扎实,让绩效结果能真实反映业务与行为。 - 在关键场景“小心地”部分引入强制分布机制
比如在奖金池、晋升名额、股权激励里引入“名额”和“梯度”,而非对所有人采用刚性比例。
对HR从业者和管理者而言,比“选强制分布还是自然分布”更重要的,是回答好这三个问题:
- 我们到底想通过绩效解决什么问题?
- 我们的业务和岗位本质是什么?
- 我们的管理基础支撑多复杂的工具?
当这些问题想清楚,“强制分布和自然分布有什么区别”就不再只是概念之争,而会自然转化为一套适合本企业节奏、文化与业务特性的绩效方案设计。





























































