-
行业资讯
INDUSTRY INFORMATION
【导读】 许多企业把HR系统搬到云上后才发现:真正的门槛不在“能不能上线”,而在“能不能长期安全、稳定、可扩展地跑”。本文用智库评估视角回答云端部署SaaS HR系统必须具备哪些功能,聚焦三项硬能力:安全合规底座、开放连接生态、智能敏捷引擎。适用于CIO/CHRO、HRBP与数字化负责人,用于选型、POC验收与上线治理。
不少组织的现实矛盾很典型:一方面,人力资源管理希望更轻量、更快迭代;另一方面,员工身份、合同、薪酬与绩效数据又天然敏感,任何一次权限配置失误都可能演变为合规事件。更复杂的是,HR系统从来不是孤岛——它至少要跟OA、财务、IT账号体系、门禁/考勤、IM协同工具联动。于是问题落到一个可检验的标准上:云端部署的SaaS HR系统,什么才算“合格”?
一、安全底座:从“被动防御”到“主动主权”的数据治理
合格的SaaS HR系统首先要解决信任问题:既要让企业敢把核心人事数据放上云,也要让审计与合规可证明、可追溯。这里的关键不是堆叠安全功能清单,而是把数据主权做成可执行的控制体系。
1. 多租户架构与隔离机制:先判定是不是“真SaaS”
在选型现场,我们经常遇到一种“看起来像云”的产品:登录在网页上、按年付费、也叫SaaS,但底层是把每个客户单独开一套实例,或者多个客户共享同库仅靠租户ID区分。它可能能用,但不一定“合格”,因为隔离强度、升级方式、故障影响面都不同。
从可检查的角度,建议企业把“多租户隔离”拆成三层判据:
- 数据层隔离:至少要做到逻辑隔离严格(租户ID强校验、访问路径不可绕过),更理想的是支持Schema级或库级隔离策略(取决于行业合规要求与成本权衡)。
- 计算与配置隔离:同一套服务支持不同租户的流程、字段、权限、表单配置,而不是“为了定制去改代码”。
- 运维隔离:升级、回滚、故障定位能在租户维度止损,避免一个租户的异常拖垮整个平台。
很多企业把隔离理解成“数据库分开就行”,这在监管强约束行业未必足够:因为风险往往来自应用层越权、接口滥用、配置继承链错误,而非单纯的存储介质共享。选型时可以要求供应商在POC环境做两类验证:
1)跨租户数据访问的负向测试(越权访问应被拒绝并记录);2)在不同租户配置不同审批流、字段权限,验证升级后配置不串租户。提醒一句:如果供应商无法清晰解释隔离策略与测试方式,后续审计成本会转嫁给甲方。
图表1:SaaS HR系统多层次安全防护体系架构(示例)

2. 精细化权限与风控体系:让“谁能看什么”变成系统规则
HR数据的敏感程度高于大多数业务数据:薪酬、绩效、合同、家庭信息、证件信息往往同时存在。合格系统至少要做到两件事:权限足够细、行为可审计可追责。
从实践看,只做角色权限(RBAC)很容易在组织复杂时失效。举个常见场景:某集团的HRBP既要看本事业部员工的绩效分布,又不能看到其他事业部的薪资;同时,事业部总经理能看汇总报表但不应看到身份证号、银行卡号等字段。此时需要引入更细的控制维度:
- ABAC(基于属性的访问控制):以组织、岗位、任职状态、地域、数据级别、业务场景等属性组合判断是否可见。
- 字段级权限:把“可见/不可见/脱敏可见”落到字段,而不只停留在页面或模块。
- 高危操作策略:例如批量导出、批量下载附件、批量修改薪酬项,需要二次验证、审批或自动拦截。
更容易被忽略的是审计颗粒度。合规审计通常不会满足于“谁登录过”,而会追问:谁在什么时候查看或修改了谁的哪一项字段、修改前后值是什么、是否经过审批、是否符合权限策略。合格的SaaS HR系统应支持按员工ID、字段名、操作类型、时间范围多条件检索,并支持导出审计报告给内控或外部审计使用。过渡提醒:权限与审计不是上线后再补的装修工程,通常要在数据迁移前就确定模型,否则会出现“数据已导入但无法安全开放”的尴尬。
3. 数据主权与隐私合规:把合规要求做成可执行的产品能力
讨论云端部署时,企业最关心的一句话往往是:数据到底归谁、放在哪、怎么证明没被滥用。合格系统需要把隐私合规从“制度文本”变成“系统能力”,至少覆盖以下三个环节:
1)数据分类分级与最小化原则落地
招聘、入职、在职、离职全生命周期会产生大量数据,但并非都必须长期保存、对所有角色可见。系统应支持按数据类型设置保留期限与访问范围,例如:候选人简历在超期后自动归档或匿名化;离职员工部分敏感字段到期自动删除或不可见。
2)加密、脱敏与水印的组合策略
仅传输加密远远不够。更稳妥的做法是传输+静态存储加密,并配合动态脱敏(按角色、按场景展示不同)与导出水印(含账号、时间、工号),把“泄露后的追责”也纳入设计。
3)数据驻留与跨境规则适配
对跨地区经营企业,系统需要支持数据驻留策略:哪些数据必须在境内、哪些可以跨境、跨境是否触发评估流程、谁来审批。即便企业当前不跨境,也建议把数据出境治理当作扩张预案,因为系统一旦选定再改,迁移成本与业务中断风险会显著放大。
表格1:基础SaaS与合格SaaS HR系统在安全能力上的对比
| 维度 | 基础SaaS系统 | 合格SaaS HR系统(必备标准) |
|---|---|---|
| 架构模式 | 共享数据库,简单逻辑隔离 | 原生多租户,支持Schema级隔离策略与严格访问校验 |
| 权限管理 | 粗放的角色权限(RBAC) | RBAC+ABAC组合,支持字段级权限与动态脱敏 |
| 数据加密 | 仅传输加密(HTTPS) | 传输+静态存储+密钥治理,导出水印可追踪 |
| 合规审计 | 简单登录日志 | 字段级操作审计、报表化留痕、可按审计需求检索 |
| 数据主权 | 依赖云端厂商,难以策略化 | 支持数据驻留/保留期限/出境流程等治理策略配置 |
二、连接生态:打破孤岛的“开放集成”能力
如果说安全决定“敢不敢用”,集成能力决定“能不能用得值”。合格的SaaS HR系统必须能够融入企业现有数字化生态,把HR事件变成跨系统协同的触发器,而不只是一个信息录入端。
1. 主流办公与通讯工具的无缝集成:把HR流程放进员工日常入口
中国企业的协同入口高度集中在钉钉、企业微信、飞书等平台。HR系统如果仍停留在独立门户,员工体验与流程触达率会显著下降:请假、调岗、证明开具、入职材料提交都要跳转登录;审批提醒不及时导致流程拖延;组织架构更新不同步带来权限混乱。
合格系统对“协同工具集成”的要求,建议至少包含:
- SSO单点登录:减少账号与密码管理成本,降低弱口令风险。
- 组织架构双向同步:HR系统的组织调整能够及时同步到IM与门禁/IT账号体系;反过来,协同平台的账号状态变化也能回写人事状态。
- 消息与待办推送:审批、入职任务、合同续签提醒进入员工日常工具,降低流程滞留。
- 移动端可用性一致:不仅是“能打开”,而是关键流程在移动端可完成,字段权限与审计规则一致。
需要提示的边界条件是:若企业协同平台策略高度定制(例如自研工作台、混用多套IM),集成工作量会显著上升,此时更应把“开放API能力与连接器成熟度”作为合同条款写清。
2. 标准化API与生态连接器:回答云端部署SaaS HR系统必须具备哪些功能时,集成是硬指标
很多选型文档把API写成“加分项”,但从实施成本看,API是决定总拥有成本(TCO)的硬指标。原因很直接:HR系统要对接的对象多且变化快——财务核算口径调整、费控系统换代、门禁考勤供应商更换、IT账号体系上云迁移,都会触发接口变更。没有稳定的标准接口,企业只能长期依赖定制开发,最终演变为集成债务。
建议用三条可操作的标准评估API与集成能力:
- 接口标准化:OpenAPI规范、清晰的鉴权方式、版本管理策略(避免升级后接口不可用)。
- 连接器与低代码集成:预置常见系统连接器(OA/财务/协同/身份源),并支持在可视化界面完成字段映射、规则配置。
- 事件驱动(Event-Driven)而非仅批处理:关键人事事件(入职、转正、调岗、离职)应能实时触发下游系统动作,而不是等到每天夜里跑一次同步。
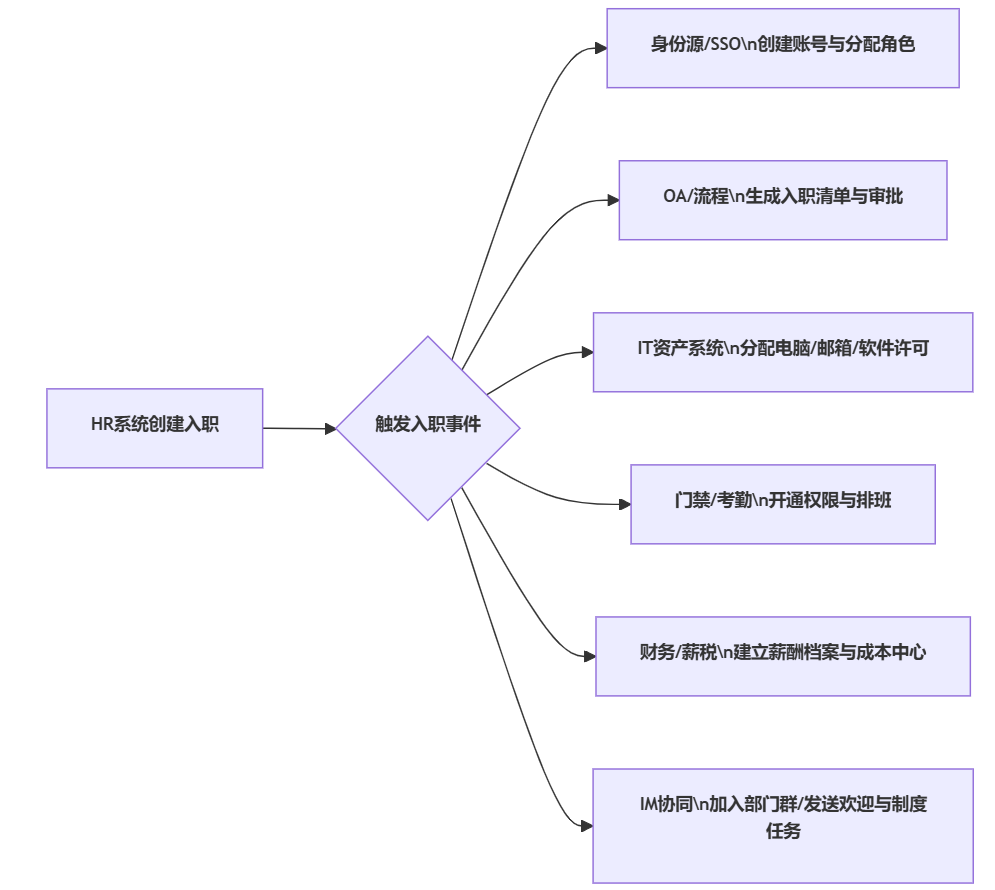
图表2:员工入职事件驱动的跨系统集成流程

在POC阶段,我们更建议企业用“端到端流程”去验收接口能力,而不是让供应商展示接口文档。比如用一个真实的入职样例验证:
创建入职后,是否能在分钟级完成账号开通、门禁权限、IT资产工单、财务档案;出现失败是否能自动告警并可重试;所有动作是否有审计记录。提醒一句:如果流程只能靠人工在多个系统反复录入,那上线后的效率改善通常会低于预期。
3. 数据一体化的决策价值:从信息互通走向经营洞察
连接生态不仅为了“少录一次”,更重要的是把人力资源数据与经营数据放到同一分析框架中,支持更贴近业务的决策。合格系统应至少具备三类数据融合能力:
- 组织与成本中心联动:人员编制、薪酬成本、项目成本可按组织/地区/业务线对齐,避免人力口径与财务口径打架。
- 人员流动与产出指标联动:把入离职、调岗、绩效、培训与业务指标(如销售额、交付周期、客诉)关联,帮助管理层识别组织效率变化的真实原因。
- 权限与口径治理:融合后的数据更敏感,必须与前述字段级权限、脱敏策略联动,否则分析平台反而成为泄露入口。
需要承认一个反例:若企业业务数据本身质量较差(指标口径混乱、主数据不一致),HR系统即使集成做得很好,也难以产出可靠洞察。因此在推进一体化分析前,建议先做主数据治理与指标口径统一,否则“数据上墙”只会放大争议。
三、智能引擎:AI与低代码驱动的“组织敏捷性”
当企业进入多业务线、多地域、多组织形态并存阶段,HR规则会快速增殖:不同人群的考勤制度、不同岗位族的绩效方案、不同地区的社保与个税口径。合格的SaaS HR系统必须让这些变化可配置、可验证、可持续迭代,而不是每次变更都去排期开发。
1. AI赋能的自动化与体验升级:AI要解决具体问题,而不是制造新风险
AI在HR领域的价值,通常集中在三类高频、规则相对明确、且容易标准化的场景。合格系统的评估重点是“有没有把风险控制做进产品”,而不只是“有没有AI按钮”。
- 招聘环节:简历解析、结构化标签、初筛辅助、人岗匹配建议。这里需要强调边界:AI适合做候选人信息结构化与规则筛选,不适合替代最终录用决策;系统应支持可解释的匹配理由与人工复核。
- 员工服务(含知识搜索):制度问答、休假规则计算、证明开具指引、流程导航。真正可用的智能助手应能基于企业制度库与流程配置回答,并且对不确定问题给出升级到人工的路径,同时保留问答审计记录。
- 绩效与校准辅助:绩效分布分析、异常值提示、校准会议材料自动汇总。这里的风险在于“过度自动化”可能固化偏见,因此系统应允许配置校验规则、透明呈现数据来源与口径。
在POC中可以用两道测试题快速辨别AI能力是否可靠:
1)同一政策问题在不同组织/城市是否能返回不同答案(说明系统能识别适用范围);2)当政策库中不存在答案时是否会明确提示未知并引导人工处理(避免一本正经地胡说)。过渡提醒:凡是涉及劳动用工政策与薪税口径的回答,企业都应把“可追溯依据”作为硬要求。
2. 低代码/PaaS平台的业务敏捷性:让变更从“开发需求”变成“配置动作”
企业对HR系统的不满,往往来自变更成本:新设事业部、调整职级体系、改变审批路径、薪酬项新增、绩效周期变更,都可能牵一发动全身。合格系统需要提供低代码或PaaS能力,让业务人员在治理框架下自行完成配置。
我们建议关注三类“可配置能力”的深度:
- 流程引擎:审批流分支条件可视化配置,支持组织、岗位、金额、地区、合同类型等多条件;支持版本管理与生效范围控制(避免全员一次性被影响)。
- 数据建模与表单:字段、枚举、校验规则可配置,且与权限、审计、报表自动联动;能够处理集团多法人、多用工类型共存。
- 规则引擎:考勤规则、假期规则、算薪公式、补贴规则可配置,并支持沙盒验证(上线前跑样例,验证差异)。
边界条件也要说清:低代码不等于无限自由。对金融、政务、央国企等强内控行业,配置权限需要分层授权,并要求变更审批与回溯;否则“配置即生产”会带来新的合规风险。
3. 数据驱动的智能决策:从报表到预测,先解决口径与行动闭环
很多系统都有报表,但“报表很多”不等于“决策更好”。合格系统的数据分析能力至少要满足三个层级:
1)描述性分析:人力结构、流动、成本、出勤、绩效分布的基础报表,支持按组织与时间钻取。
2)诊断性分析:当离职率上升或招聘周期变长,系统能帮助定位原因(岗位族、直接主管、地区、薪酬区间、关键流程节点)。
3)预测与干预建议:离职风险预警、高潜识别、人才供给缺口提示,并能把建议转成可执行动作(例如生成访谈任务、触发培训计划、提醒调薪窗口)。
为了避免“预测模型看起来很美”,建议把模型使用限制写入制度:
- 用于风险提示与资源优先级,不直接作为处分、淘汰依据;
- 对关键决策保留人工复核与解释责任;
- 定期评估模型偏差(例如对某类岗位族误报率过高需调整特征或阈值)。
表格2:AI与低代码技术在HR场景中的价值体现
| 核心能力 | 应用场景 | 管理价值 |
|---|---|---|
| AI智能招聘 | 简历解析、人岗匹配建议、面试评价结构化 | 缩短筛选与沟通周期,降低重复劳动,提升流程一致性 |
| 智能员工服务(含知识搜索) | 制度问答、流程导航、休假规则计算、工单分流 | 降低HRSSC咨询压力,提高响应时效与一致性 |
| 低代码配置 | 自定义审批流、表单字段、算薪规则、移动端问卷 | 业务变更不依赖排期开发,提升组织响应速度 |
| 人才数据洞察 | 离职风险提示、高潜识别、盘点材料自动汇总 | 从事后统计转向提前干预,提高管理动作的前置性 |
图表3:SaaS HR系统的智能敏捷能力图谱(结构化表达)

结语
回到开篇问题:云端部署SaaS HR系统必须具备哪些功能?我们的判断是三件事缺一不可——安全合规让系统“可托付”,开放集成让系统“可协同”,智能与低代码让系统“可演进”。如果企业正在选型或准备POC,建议把行动落到以下可执行检查上:
- 把安全从资质审查推进到场景测试:要求供应商完成跨租户越权负测、字段级权限演示、导出水印与审计检索演示,并明确日志留存与取证响应机制。
- 用端到端业务事件验收集成能力:以入职/离职/调岗为三条主线,验证事件驱动、失败重试、告警与对账,避免接口“有文档无落地”。
- 用“变更成本”衡量低代码深度:随机抽取一个真实变更(如新增补贴规则或绩效方案分支),限定1小时内完成配置与沙盒验证,观察是否依赖开发。
- 为AI能力设定红线与使用边界:政策问答必须可追溯依据、不确定必须转人工;招聘与绩效类AI输出必须可解释、可复核,并保留审计。
- 在合同中写清数据主权与可迁移性:明确数据归属、导出格式、接口开放范围、退场迁移支持与费用规则,把“可退出”当作长期治理的一部分。
以上框架不追求把系统评价做得复杂,而是把“合格”的底线变成可验证、可验收、可持续治理的标准。





























































