-
行业资讯
INDUSTRY INFORMATION
【导读】 门店“开开关关”把编制管理从年度规划拉进了周度甚至日度的运营节奏:编制如果还是“按组织表填数字”,就会在开店抢人、闭店安置、旺季补员、淡季控费之间反复失真。本文以零售连锁场景为对象,拆解 e-HR编制管理的两条主线:用规则与参数实现灵活配置,用接口与流程实现二次开发,把“门店状态变更”变成可执行、可审计的系统事件,最终闭环到人效、预算与合规。
门店扩张期,业务希望“先把人招到位”;收缩期,财务希望“立刻止损”;区域HR则更关心合规与风险——同一个“门店状态变化”,在不同角色眼里对应完全不同的管理动作。现实矛盾在于:门店动作往往由运营系统或线下决策触发,而编制、招聘、调动、薪酬与社保却分散在不同表单与系统里,导致“业务已变、系统未动”。因此,问题不只是“系统能不能加字段”,而是:e-HR系统能否把编制做成一种可配置、可联动、可回溯的机制,让组织在开关店中保持速度与秩序。
一、管理逻辑重构——从“静态管控”转向“动态适配”
门店高频开关店的本质,是组织单元与岗位需求的高频重组;编制管理要想不被动,必须先完成管理对象与规则颗粒度的重构,把“门店状态”纳入编制的第一触发条件。
1. 门店生命周期映射:让“状态变化”驱动编制动作
在不少连锁企业里,门店生命周期被当作运营概念(筹建、开业、调改、闭店),但在e-HR里却只是组织树上的一个节点名称,导致门店变更无法触发任何下游动作。我们更建议把生命周期映射为一组系统可执行的编制状态机:不同阶段允许的岗位、编制上限、用工形态与审批强度都应不同。
举例来说,筹建期常见诉求是“关键岗先到位”(店长、收银/库管骨干),这时编制应偏向“核心岗锁定 + 其他岗预占”;开业爬坡期更需要“弹性岗位包”(小时工、促销员);进入稳定运营后,编制控制才适合回到“标准编制 + 波峰波谷的参数调整”;而闭店期的关键不是“减编”三个字,而是“冻结 + 分流 + 成本测算 + 风险提醒”的组合动作。
图表1:门店生命周期与编制状态联动流程

如果企业仍把闭店当作“组织节点停用”,却不在系统里触发冻结、取消招聘、安置分流等动作,就会出现典型副作用:门店已关但岗位仍在招、薪资仍在算、社保仍在缴,最后变成财务与HR互相追责的“数据对账工程”。下一步进入编制规则颗粒度,才能让状态机落地为可计算的模型。
2. 多维编制颗粒度:从“部门定编”走向“门店经营要素定编”
零售连锁的编制差异往往不是“区域A vs 区域B”,而是“门店类型/面积/客流/营业时段/品类结构”的组合差异。仅用部门或成本中心定编,会把真实差异压扁成一串平均数,进而在旺季出现缺员、淡季出现冗员。
较可操作的做法,是把编制模型拆成两层:
- 标准层(可复用):以门店类型(便利店/标超/大卖场/专卖店)、营业时长、关键岗位配置为骨架,形成标准岗位清单与基准人数。
- 参数层(可调整):把面积区间、日均客流、预测销售额、线上订单占比等作为参数,输出浮动系数(例如收银、理货、拣货等岗位的增减规则)。
边界条件也需要写清:当企业处在“新区域试点、历史数据不足”的阶段,参数层不宜过度依赖算法输出,应以规则模板+人工校准为主;否则系统会给出看似精确、实则误导的建议,反而让门店启动失败率上升。理解了颗粒度,才能谈授权:哪些可让门店调,哪些必须总部控。
3. 刚柔并济的管控模式:总部定规则,门店调参数
开关店频繁时,编制管理最容易走向两个极端:一种是总部强控到“每次变更都要逐级审批”,结果业务响应变慢;另一种是完全放权给门店,短期可快,长期成本与合规必然失控。更可持续的方式是:总部控制规则边界,门店在边界内做参数调整。
实践中可把权限分为三类:
- 硬边界:编制上限、预算上限、用工形态比例红线、关键岗位必配(例如店长、收银主管)。硬边界触发强校验,越界直接拦截或必须升级审批。
- 软边界:淡旺季弹性区间(例如±10%或±15%)、临时岗的启用时长、跨店共享岗位池的借调额度。软边界允许快速审批或自动通过。
- 例外机制:突发公共事件、极端天气、商场临时封控等非标情况,系统允许走“例外流程”,但必须强制填写业务动因与生效期限,避免例外变常态。
把这些写成可配置规则,才是后续“灵活配置”能跑起来的前提;否则系统再强,也只是把旧的审批链条搬到线上。
二、灵活配置策略——e-HR系统的编制管理模块如何实现灵活配置?
要在大量门店、频繁变更的场景下保持速度,编制管理应优先用配置解决通用问题:规则可视化、岗位池共享、过程校验自动化、版本可追溯,这四件事能覆盖大多数开关店动作。
1. 可视化规则配置:把编制逻辑写成“业务语言”
灵活配置的关键不是“字段多”,而是规则能否被业务读懂、被HR维护、被系统执行。在e-HR里,建议把编制规则拆成“条件—动作”的可视化表达,例如:
- 条件:门店类型=便利店、营业时长≥16小时、日均客流落在X区间
- 动作:收银岗=2(基准)+1(客流阈值触发),理货岗=按面积区间阶梯配置,小时工上限=总编制的Y%
这样做有两个直接收益:一是规则迭代从“找IT改代码”变为“HR改参数+走审批”;二是规则复用更容易——同一门店类型跨区域复制,只需要替换当地劳动成本参数与营业时段即可。反例也要注意:如果企业把规则写得过细(例如把每个商圈都做成一套独立规则),维护成本会呈指数级上升,最后又回到“靠Excel兜底”。
表格1:传统手工定编 vs e-HR灵活配置对比
| 维度 | 传统手工定编(Excel/邮件/线下审批) | e-HR灵活配置(规则+参数+流程) |
|---|---|---|
| 更新频率 | 月度/季度为主,滞后明显 | 可按日或按事件触发更新 |
| 数据准确性 | 版本多、口径不一、易出错 | 单一数据源、强校验、留痕 |
| 管控力度 | 人情干预空间大 | 规则边界可强控、越界可拦截 |
| 分析能力 | 静态切片,难与业务数据联动 | 多维穿透,支持门店/岗位/时段分析 |
表格对比揭示的核心点是:灵活配置不是“更随意”,而是把随意变成“有边界的自由”,把经验变成“可审计的规则”。接下来,岗位池机制决定了编制能否在门店之间真正流动。
2. 动态岗位池机制:让编制从“固定占用”转为“共享调度”
门店关停或调改时,最常见的浪费不是“少招几个人”,而是“人离开了,但编制与岗位还占着”;新店开业时,又会出现“编制来不及批、岗位来不及建”。动态岗位池的做法,是把一部分高流动岗位从“门店专属编制”抽离出来,变成可共享的编制资源,例如促销员、拣货员、夜班理货等。
岗位池落地通常要回答三件事:
- 池的边界:按区域池、按城市池,还是按商圈/配送半径池;边界越大共享效率越高,但调度成本也上升。
- 池的标记:岗位必须绑定技能标签(如收银/盘点/生鲜分拣)、可工作时段、合同类型,否则池只是“数字集合”,调不动人。
- 池的规则:当门店状态=暂停/闭店时,池内岗位编制自动释放;当门店状态=新开/大促时,按规则锁定一定额度并触发用工申请。
边界条件是:岗位池更适合“标准化程度高、可跨店通用”的岗位;对强店铺文化依赖或高客诉风险岗位(例如高端门店导购、药店执业药师),不宜简单池化,否则会引发服务质量波动。岗位池建立后,系统层面还必须把“招、入、调”每个动作都拉回编制校验,才能真正控住。
3. 自动化校验与预警:把编制管控嵌入招聘、入职与调动
不少企业上线编制模块后仍然超编,原因不是“看不见编制”,而是编制校验不在业务流程里:招聘照常发、候选人照常入职,月底才发现超编。更有效的做法,是在关键节点设置三层控制:
- 前置校验:创建招聘需求、发起调动申请时即校验编制空缺;无空缺则不允许提交,或必须走例外审批。
- 过程预警:当门店临时扩员接近上限(例如达到软边界的90%),系统推送预警给区域HR与门店负责人,避免“临界点突然失控”。
- 事后审计:对通过例外流程产生的超编,系统要求在到期前完成“转正编/转池/减员”处理,否则触发升级审批与风险提示。
这里容易被忽略的副作用是:校验做得太“死”,会把一线逼回线下用工(临时找外包、口头上岗),风险更大。因此校验必须配套“例外机制”和“临时岗位包”,让业务在合规轨道内获得速度。完成校验闭环后,最后一块是版本与追溯,否则开关店多了,口径会越来越乱。
4. 版本管理与追溯:让每次“变更”都有据可查、可回滚
开关店频繁意味着编制版本频繁:同一门店可能在三个月里经历开业爬坡、活动大促、商场改造暂停、恢复营业等多次变化。没有版本管理,编制会变成“谁最后改的算谁的”,审计与复盘几乎不可能。
可配置的版本管理通常包括:
- 快照机制:每次编制调整审批通过后自动生成快照,记录规则版本、参数值、变更人、变更动因、生效时间与失效时间。
- 差异对比:支持对比两个版本差异(哪些岗位增减、哪些参数变化),便于快速定位问题根因。
- 一键回滚:当活动预测错误、客流不达预期时,允许在授权范围内回滚到上一个稳定版本,降低试错成本。
需要提醒的是:回滚只适用于规则与编制层面的恢复;如果已经触发招聘、入职、合同与社保等下游动作,必须有配套的联动撤销机制,这就自然进入“二次开发与集成”的范围。
三、二次开发与集成——e-HR系统的编制管理模块如何实现二次开发?
当企业希望编制“跟着业务数据走”、希望闭店动作自动带出一串下游处理,或希望把地方合规校验写成硬逻辑时,仅靠配置往往不够,需要通过二次开发把e-HR接入业务与财务系统,并把关键流程做成端到端联动。
1. 业务数据驱动编制(Data-Driven):对接POS/客流/线上订单,让编制会“自校准”
零售门店的编制变化,最终要对齐两类信号:一类是“需求信号”(客流、订单、营业时段、服务承诺),另一类是“约束信号”(预算、人力成本、合规)。在系统层面,这要求e-HR具备可集成能力:通过API或中台把POS、客流系统、线上到家订单、门店工时等数据拉进来,形成编制建议或触发规则参数调整。
二次开发常见落点包括:
- 数据清洗与口径统一:不同系统对“门店”“班次”“工时”的口径往往不同,需要在接口层完成统一映射,否则模型输出不可用。
- 建议生成:不是简单“销量高就加人”,而是结合工时利用率、峰谷分布与岗位结构给出建议(例如补的是收银、拣货还是导购)。
- 人机协同:系统建议必须可解释,输出建议时附带数据来源区间与关键因子权重,避免黑箱引发业务抵触。
边界条件同样明确:新店、试点城市、强波动商圈的数据样本不足时,建议应降级为“提示+人工确认”,否则会在早期误导编制扩张。完成数据驱动后,最复杂且最容易“拖跨项目”的,是闭店与暂停营业等复杂流程的端到端联动。
2. 复杂场景的流程定制:把“闭店”做成一条系统级工作流
闭店不是一个按钮,而是一组动作的组合:冻结编制、停止招聘、员工分流、薪资社保处理、合同与资产清算、风险审计。通用e-HR往往只提供组织节点停用与员工异动,缺少“跨模块、跨系统的一体化流程”,这就是二次开发最有价值的20%场景之一。
可落地的闭店流程定制,通常要实现:
- 前置检查:门店是否存在未结算排班、未完成招聘流程、未处理合同续签等;未清项则不允许进入关闭状态。
- 编制冻结与释放:冻结该门店编制,或将可共享岗位释放回岗位池;对关键岗生成替代门店的需求提示。
- 分流与安置:根据技能标签、距离、绩效与意愿,输出可调店清单与匹配建议,并形成调动/离职办理的流程入口。
- 成本与风险报表:自动测算遣散、补偿、社保停止时间点等成本,供运营与财务决策。
图表2:闭店场景下的编制与人员联动处理时序

这类流程一旦跑通,开关店就不再依赖“人去提醒人”,而变成系统按规则自动协作。下一层是合规:很多企业在门店扩张与收缩中真正踩雷的,往往不是编制数,而是地方政策与用工形态。
3. 合规性深度嵌入:把地方规则做成“硬校验”,而不是提示语
零售连锁跨城市经营时,最低工资、社保缴费口径、非全日制用工限制、综合工时/不定时工时的适用条件,都可能不同。仅靠配置提示很难防错,因为业务一忙就会“先用人再补手续”。二次开发的价值在于把关键红线写成可执行逻辑,典型包括:
- 用工形态比例:例如某些岗位不允许长期外包替代,或某门店临时工比例超过阈值必须升级审批。
- 合同与社保联动:门店关闭或暂停时,系统自动触发合同终止/变更的提醒与流程入口,并计算社保停缴情景的时间窗口。
- 工时与加班规则:当门店营业时长变化导致班次结构变化时,系统校验是否触发加班风险与补贴规则,避免事后集中纠纷。
但也要给出反例:合规校验如果不区分“提示/拦截”的等级,会造成业务流程卡死,门店转而使用线下临时用工,风险更高。因此建议采用分级策略:红线拦截、黄线预警、灰线提示,并把例外审批纳入审计清单。
4. 低代码赋能业务:让HRBP能“自建轻应用”,IT做底座治理
二次开发并不等于“全靠IT写代码”。在门店高频变更场景里,最耗时间的往往是小需求:新增一个编制分析看板、调整一个审批节点、增加一个门店状态字段的联动动作。若都排IT开发,周期会被拉长,最终业务回到线下。
更现实的分工是:
- IT负责底座:接口规范、数据字典、权限模型、审计日志、发布流程与安全策略。
- HRBP/数字化团队负责轻应用:在低代码平台上搭建门店编制看板、例外审批表单、岗位池借调申请等,需求当周上线。
- 总部HR负责规则治理:统一规则版本、定义哪些参数可由门店调整、例外审批的触发条件。
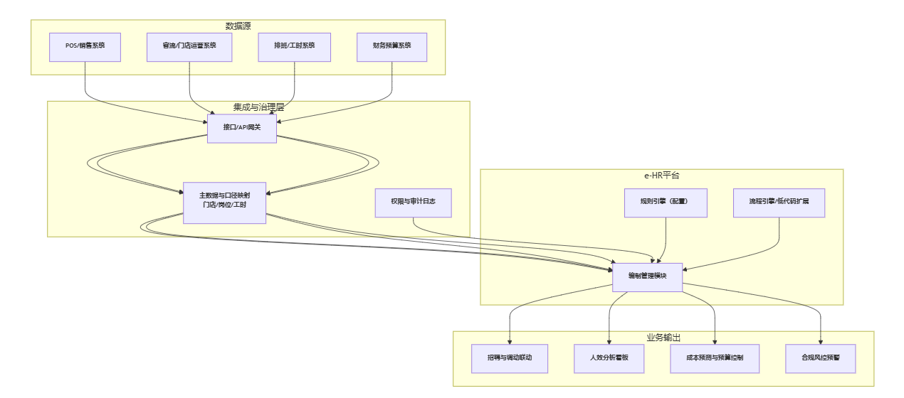
图表3:e-HR编制管理数据集成架构

表格2:零售连锁编制管理典型二次开发场景与价值
| 业务场景 | 开发/集成内容 | 实现价值 |
|---|---|---|
| 新店快速开业 | 对接选址/开店项目系统,自动生成初始编制与到岗计划 | 缩短筹备期,降低“开业缺岗” |
| 闭店人员安置 | 定制闭店工作流与分流匹配(距离/技能/意愿) | 降低非自愿离职与补偿风险 |
| 销售驱动定编 | 对接POS/订单数据,生成编制建议与弹性岗位包 | 提升工时利用率,减少盲目招人 |
| 多业态混合用工 | 多用工形态口径与合规校验(合同/社保/工时) | 灵活用工同时守住合规底线 |
这张表的含义是:二次开发的优先级应由“跨系统、强联动、强合规、强复用”的场景来决定,而不是由“部门谁声音大”来决定;完成这些后,编制管理才能真正贡献组织效能,而非停留在系统功能层面。
四、价值闭环——编制管理数字化对组织效能的实质提升
编制管理做对了,不只是“少超编、少填表”,而是把编制、预算、运营效率与合规风险连接成闭环,使门店开关店从一次性动作变成可复用的管理能力。
1. 人效精准度量:人效口径从“静态人数”回到“有效供给”
传统人效常用“人均销售额/人均利润”,但在开关店频繁时,这类指标会被三件事扭曲:临时工未纳入口径、跨店支援未计入供给、门店状态变化导致统计区间不一致。编制数字化后,更可用的口径是“有效供给”:把标准编制、弹性岗位包、跨店借调与实际工时一起纳入分析,区分峰谷时段的人力投入,才能解释为什么同样人数的门店,人效差异巨大。
同时,编制与岗位结构的数据化还能支持“结构性人效”分析:到底是收银岗不足导致排队流失,还是导购岗不足导致转化下降,或是拣货岗不足导致履约超时。这里的边界是:人效指标一旦用于考核,就会被反向优化,因此必须配套审计机制(例如异常波动自动标记),避免门店通过调整口径“做漂亮报表”。下一步是把成本预测拉进来,让编制真正对预算负责。
2. 人力成本动态预测:从事后核算到事前约束
门店开关店时,成本风险通常发生在“决策后、执行前”:开店决定已下,但招聘、排班、补贴、社保等成本还没完全显性化;闭店决定已下,但补偿、调店交通补贴、空窗期工资等成本被低估。编制系统一旦与薪酬社保、排班工时、预算系统联动,就可以在审批阶段给出成本区间预测,并把预算上限变成可执行约束。
可操作的做法包括:为不同门店类型设置“人力成本包”(工资+社保+津贴+外包费用),编制调整触发成本包重新计算;当成本超过阈值时,系统要求补充业务动因或走升级审批。需要提醒的是:预算约束不应替代经营判断——某些战略店(旗舰店、形象店)在短期内成本高但战略价值大,应通过“例外类型”在系统里显性标记,否则会被一刀切压制。预算可控后,风险管理才能真正前移。
3. 风险合规熔断:让“违规操作”在提交时就被拦住
编制管理与合规的关系常被低估:超编本身不一定违法,但超编通常伴随临时用工、无合同上岗、工时超限、社保漏缴等一系列风险。把校验嵌入招聘、入职、调动与排班,就相当于在流程上加了一道“熔断机制”:触线即停,避免风险累积到劳动争议阶段才暴露。
此外,审计留痕能显著降低“责任不清”的管理成本:谁在何时因何原因走了例外审批、例外持续多久、是否按期闭环,都能被追踪。反例同样存在:如果企业把合规当作“系统自动解决”,忽略培训与现场执行,仍会出现线下用工与实际排班脱节的问题。因此系统熔断必须与门店管理制度、店长培训、稽核机制协同,才能真正降低纠纷。风险可控之后,开关店的另一条主线是人才资产的保留与流动。
4. 人才资产盘活:闭店不等于流失,关键在系统化分流
开关店带来的隐性成本,往往不是一次补偿,而是核心员工的流失与再招聘成本。编制数字化若只做到“冻结与释放”,并不能解决“人去哪儿”的问题。更有效的做法,是把员工的技能、绩效、可调动半径、意愿等纳入人才标签体系,闭店触发分流匹配,把可转岗人群优先输送到缺编门店或新开门店。
这里要强调边界:分流匹配不是越自动越好。对于家庭约束强、通勤半径小的一线员工,强推异地调动会加速离职;对关键岗位(店长、主管),分流策略还应结合继任计划与培养路径。因此更合理的是“系统推荐+HR复核+员工确认”的三段式机制,把效率与体验平衡起来。具备这一能力后,企业才能在开关店周期里保持组织能力的连续性。
结语
回到开篇问题——e-HR系统的编制管理模块如何实现灵活配置与二次开发:我们的判断是,先把门店生命周期与编制规则做成“可配置的管理语言”,再用集成与流程把关键场景做成“系统级事件”,编制才会从台账变成能力。
可直接落地的建议如下(按优先级):
- 先定“门店状态—编制动作”清单:把筹建/开业/大促/暂停/闭店的触发条件写清,并明确每种状态要联动哪些模块(招聘、调动、薪酬社保、排班)。
- 把规则拆成“标准层+参数层”:总部维护标准层与硬边界,区域/门店只在参数层做微调,既快又不乱。
- 把编制校验塞进关键流程节点:招聘需求、入职、调动、排班至少三处校验,并配套例外机制与到期闭环。
- 二次开发优先做“闭店/暂停”与“POS联动”:这两类最跨系统、最容易出错,也最能快速体现价值。
- 建立版本快照与审计机制:每次变更都可追溯、可对比、可回滚,避免开关店多了之后口径失控。





























































